LEMON Manuals: Even more car manuals for everyone: 1960-2025
Home >> Mitsubishi >> 2005 >> Eclipse GS, Standard >> Repair and Diagnosis (Single Page) >> Body & Frame >> Ignition Switch/Steering Lock >> Chassis Electrical >> Multi-Center Display >> Equipment Diagnosis >> Symptom Procedures >> INSPECTION PROCEDURE 1: The Multi-center Display does not Show any Information. >> Notes
April 5, 2026: LEMON Manuals is launched! Read the announcement.

INSPECTION PROCEDURE 1: The Multi-center Display does not Show any Information.: Notes

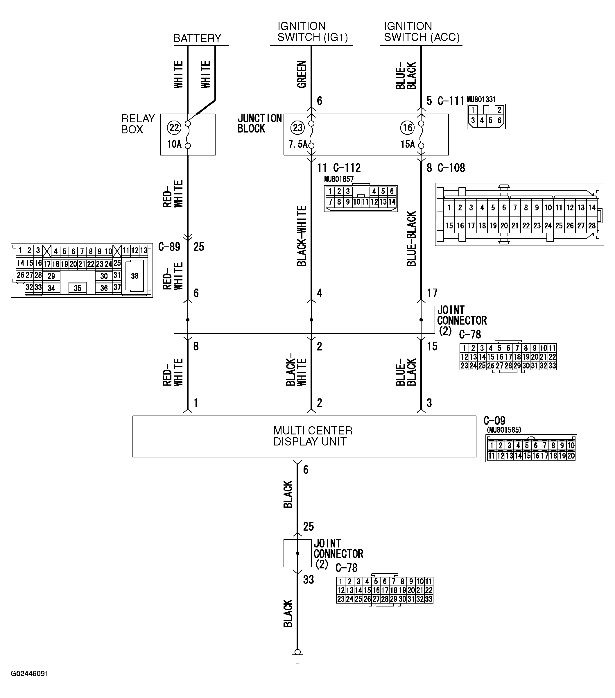
Fig 1: Multi-Center Display Power Supply And Ground Circuit Diagram & Connector Identification (1 Of 2)
G02446091Courtesy of MITSUBISHI MOTOR SALES OF AMERICA.
Fig 2: Multi-Center Display Power Supply And Ground Circuit Diagram & Connector Identification (2 Of 2)
G02446092Courtesy of MITSUBISHI MOTOR SALES OF AMERICA.