LEMON Manuals: Even more car manuals for everyone: 1960-2025
Home >> Mitsubishi >> 2005 >> Eclipse GS, Standard >> Repair and Diagnosis (Single Page) >> Brakes >> Traction Control >> Abs (Anti-Lock Brake System) >> Anti-Lock Braking System (Abs) Diagnosis >> Symptom Procedures >> INSPECTION PROCEDURE 1: Communication between the Scan Tool and the ABS-ECU is not Possible. >> Notes
April 5, 2026: LEMON Manuals is launched! Read the announcement.

INSPECTION PROCEDURE 1: Communication between the Scan Tool and the ABS-ECU is not Possible.: Notes

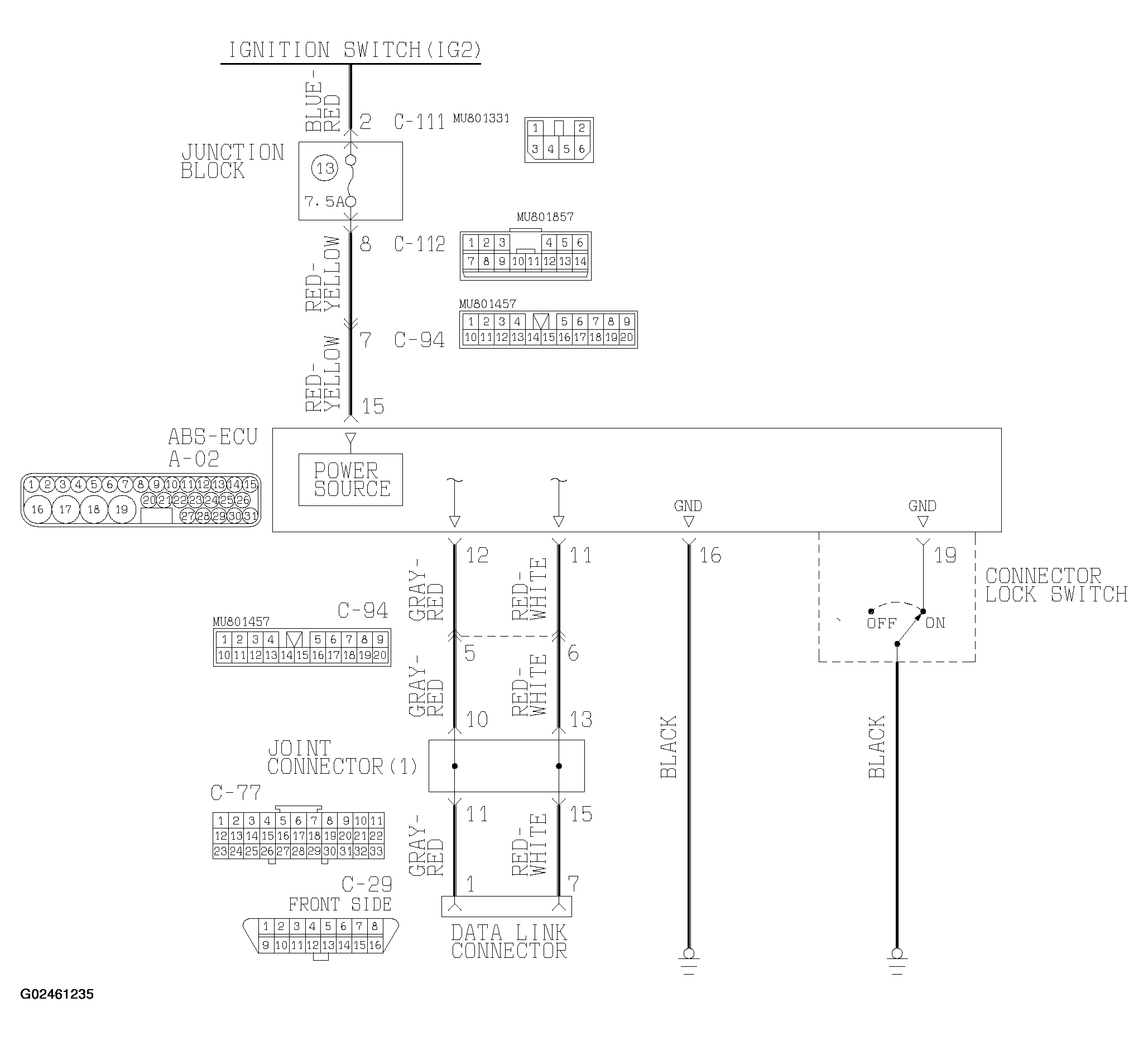
Fig 1: Data Link Connector Circuit Diagram & Connector Identification (1 Of 2)
G02461235Courtesy of MITSUBISHI MOTOR SALES OF AMERICA.
Fig 2: Data Link Connector Circuit Diagram & Connector Identification (2 Of 2)
G02461236Courtesy of MITSUBISHI MOTOR SALES OF AMERICA.
NOTE: CONNECTOR LOCK SWITCH:
  • ON: The ABS-ECU connector A-02 is connected.
  • OFF: The ABS-ECU connector A-02 is disconnected.