LEMON Manuals: Even more car manuals for everyone: 1960-2025
Home >> Mitsubishi >> 2005 >> Lancer ES, Automatic >> Repair and Diagnosis >> Restraints >> Restraints Control Systems >> Supplemental Restraints System -- Except Evolution >> SRS Air Bag Diagnosis >> Diagnostic Trouble Code Procedures >> DTC 43: SRS Warning Light Drive Circuit System Fault 1 (Light does not Switch Off). >> Notes
April 5, 2026: LEMON Manuals is launched! Read the announcement.

DTC 43: SRS Warning Light Drive Circuit System Fault 1 (Light does not Switch Off).: Notes

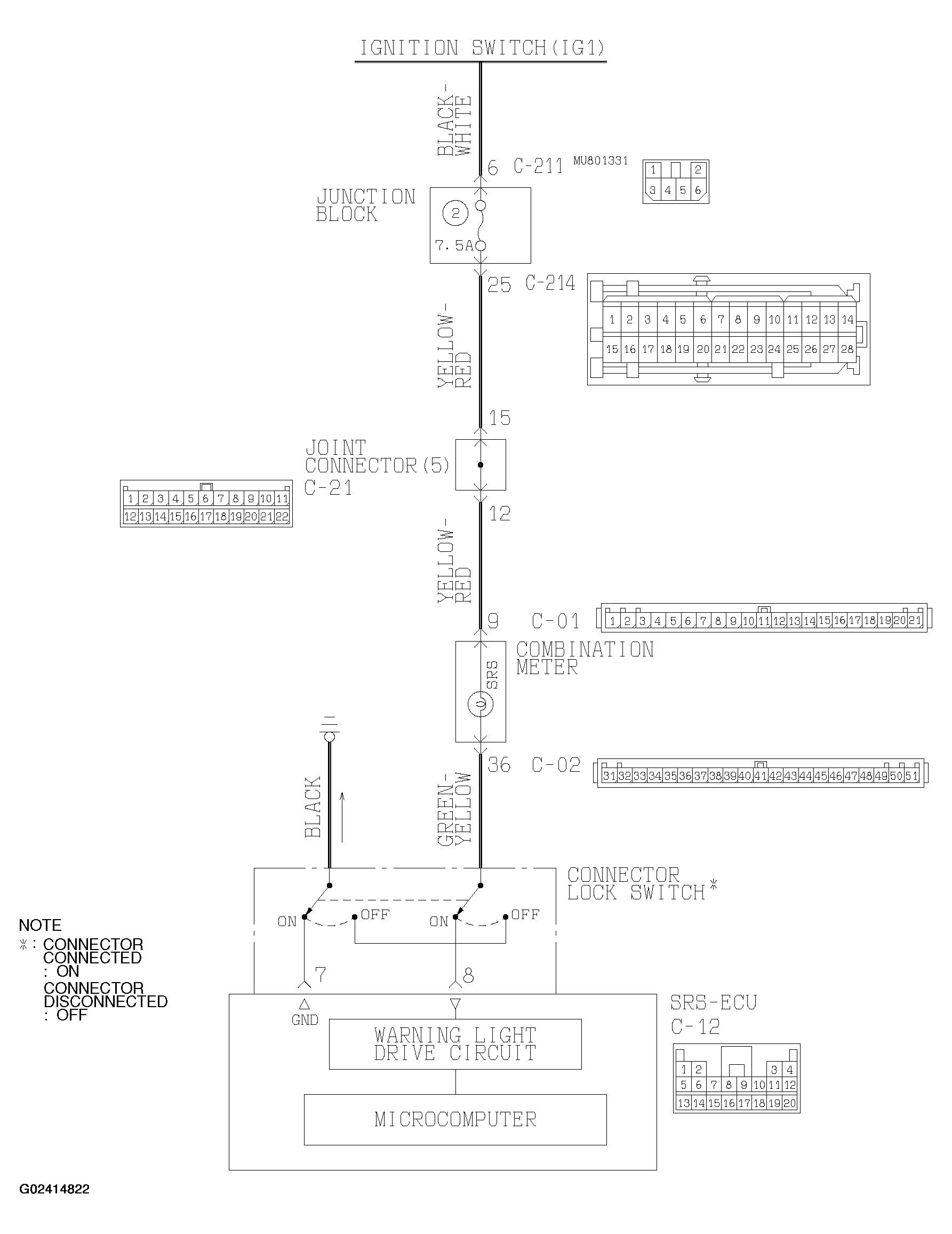
Fig 1: SRS Warning Light Drive Circuit
G02414822Courtesy of MITSUBISHI MOTOR SALES OF AMERICA.
Fig 2: Identifying Harness Connector
G02414823Courtesy of MITSUBISHI MOTOR SALES OF AMERICA.