LEMON Manuals: Even more car manuals for everyone: 1960-2025
Home >> Mitsubishi >> 2005 >> Lancer ES, Automatic >> Repair and Diagnosis >> Restraints >> Restraints Control Systems >> Supplemental Restraints System -- Except Evolution >> SRS Air Bag Diagnosis >> Diagnostic Trouble Code Procedures >> DTC 44: SRS Warning Light Drive Circuit System Fault 2 >> Notes
April 5, 2026: LEMON Manuals is launched! Read the announcement.

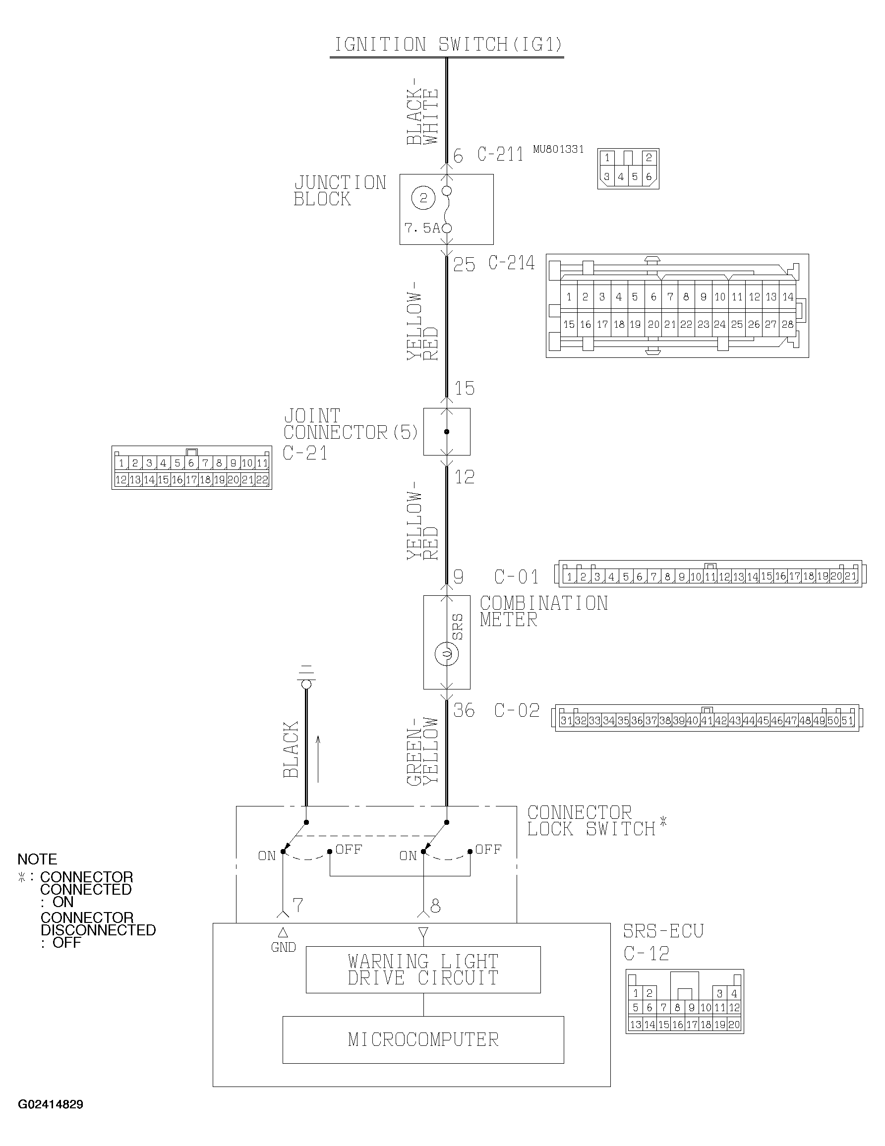
DTC 44: SRS Warning Light Drive Circuit System Fault 2: Notes

Fig 1: SRS Warning Light Drive Circuit
G02414829Courtesy of MITSUBISHI MOTOR SALES OF AMERICA.