LEMON Manuals: Even more car manuals for everyone: 1960-2025
Home >> Mitsubishi >> 2005 >> Lancer ES, Standard >> Repair and Diagnosis (Single Page) >> Accessories & Equipment >> Communication Devices >> Simplified Wiring System (SWS) - Except Evolution >> Input Signal Procedures >> Inspection Procedure N-10: ETACS-Ecu Does Not Receive Any Interior Light Loaded Signal. >> Notes
April 5, 2026: LEMON Manuals is launched! Read the announcement.

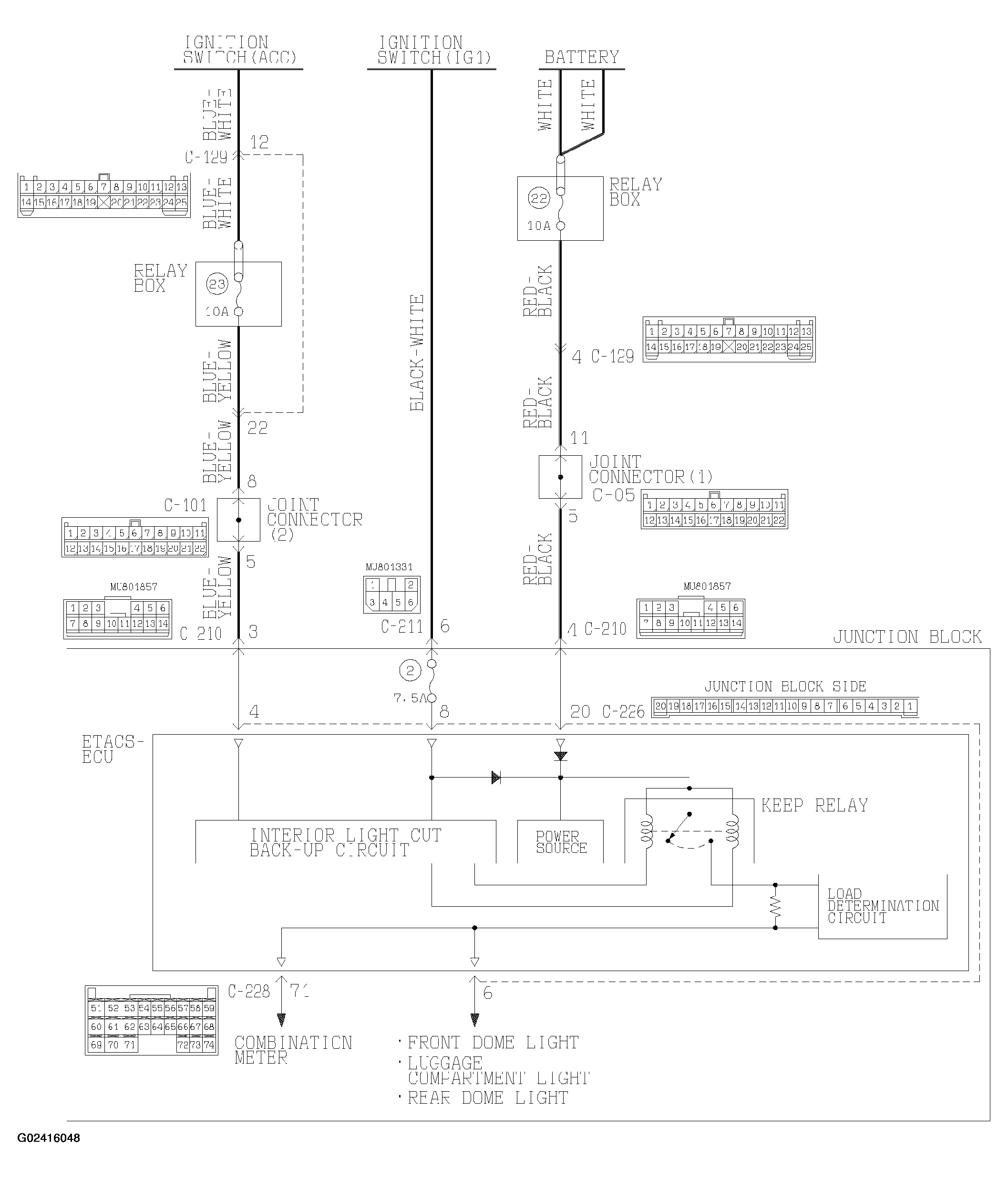
Inspection Procedure N-10: ETACS-Ecu Does Not Receive Any Interior Light Loaded Signal.: Notes

Fig 1: Interior Light Automatic Shutdown Function Circuit - Circuit Diagram
G02416048Courtesy of MITSUBISHI MOTOR SALES OF AMERICA.
Fig 2: Identifying Connectors
G02416049Courtesy of MITSUBISHI MOTOR SALES OF AMERICA.