LEMON Manuals: Even more car manuals for everyone: 1960-2025
Home >> Mitsubishi >> 2005 >> Lancer ES, Standard >> Repair and Diagnosis (Single Page) >> Electrical >> Motors, Switches, Relays >> Simplified Wiring System (SWS) - Except Evolution >> Symptom Procedures >> Ecu Communication System >> INSPECTION PROCEDURE A-4: Communication With The Front-ECU Is Not Possible. >> Notes
April 5, 2026: LEMON Manuals is launched! Read the announcement.

INSPECTION PROCEDURE A-4: Communication With The Front-ECU Is Not Possible.: Notes

NOTE: This troubleshooting procedure requires the use of scan tool MB991958 and SWS monitor kit MB991813. For details on how to use the SWS monitor, refer to "HOW TO USE SWS MONITOR ."
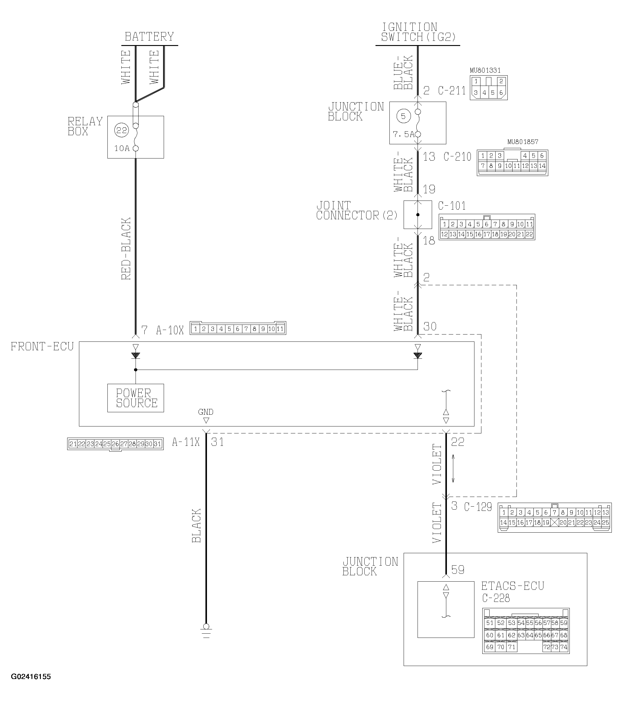
Fig 1: Front-ECU Power Supply And SWS Communication Circuit Diagram
G02416155Courtesy of MITSUBISHI MOTOR SALES OF AMERICA.
Fig 2: Identifying Connectors
G02416156Courtesy of MITSUBISHI MOTOR SALES OF AMERICA.