LEMON Manuals: Even more car manuals for everyone: 1960-2025
Home >> Mitsubishi >> 2005 >> Lancer Evolution >> Repair and Diagnosis (Single Page) >> Transmission >> Manual Trans >> On-Vehicle Service - Evolution >> Manual Transaxle Diagnosis < ACD > >> Symptom Procedures >> INSPECTION PROCEDURE 1: No Communication Possible Between Scan Tool and All Systems. >> Notes
April 5, 2026: LEMON Manuals is launched! Read the announcement.

INSPECTION PROCEDURE 1: No Communication Possible Between Scan Tool and All Systems.: Notes

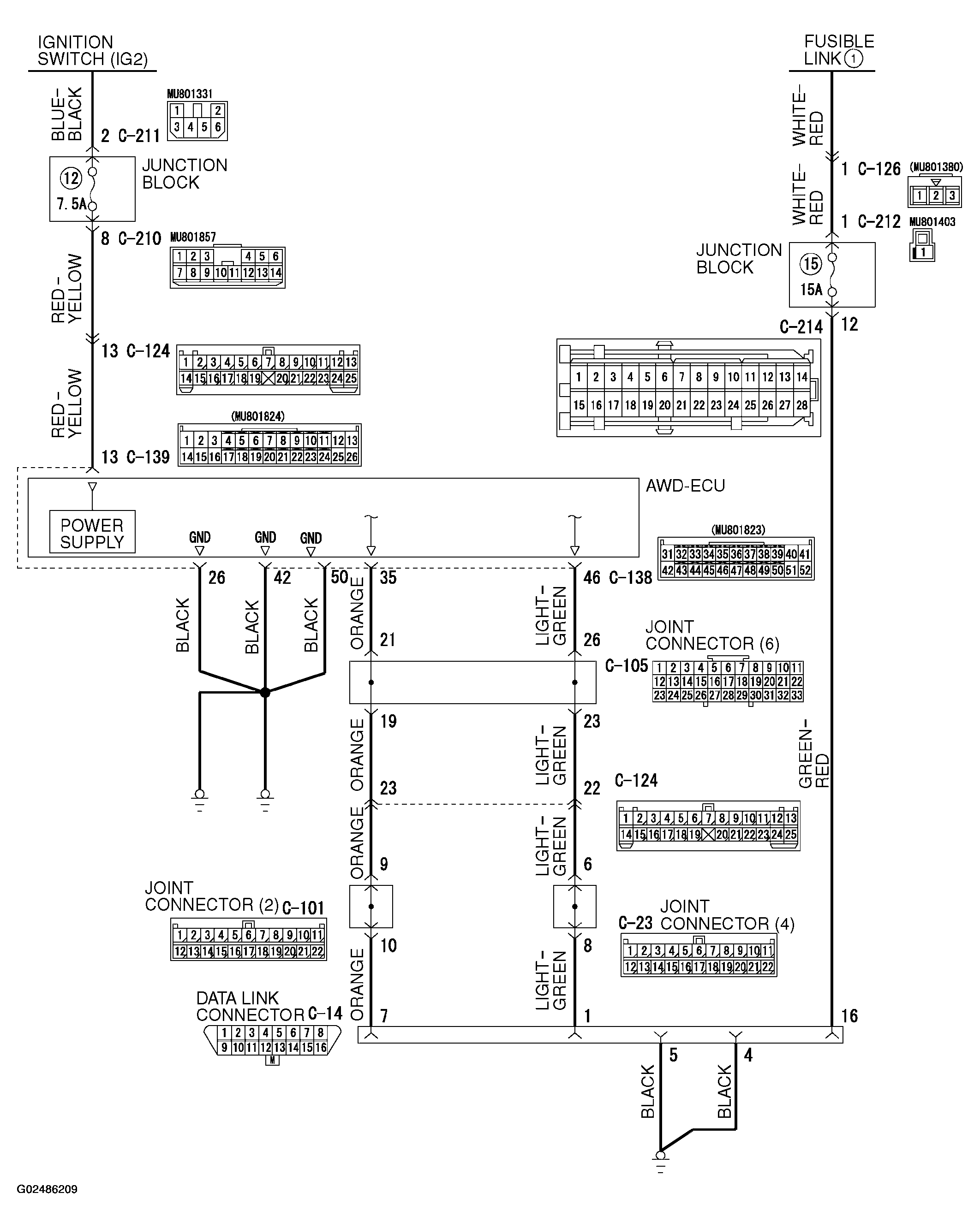
Fig 1: Diagnosis Connector Circuit - Wiring Diagram (1 Of 3)
G02486209Courtesy of MITSUBISHI MOTOR SALES OF AMERICA.
Fig 2: Diagnosis Connector Circuit - Wiring Diagram (2 Of 3)
G02486210Courtesy of MITSUBISHI MOTOR SALES OF AMERICA.
Fig 3: Diagnosis Connector Circuit - Wiring Diagram (3 Of 3)
G02486211Courtesy of MITSUBISHI MOTOR SALES OF AMERICA.