LEMON Manuals: Even more car manuals for everyone: 1960-2025
Home >> Mitsubishi >> 2005 >> Lancer Evolution >> Repair and Diagnosis >> Restraints >> Passive Restraints >> Supplemental Restraint System -- Evolution >> General Description >> On-Board Diagnostic/SRS Warning Light Function >> Circuit Diagram
April 5, 2026: LEMON Manuals is launched! Read the announcement.

Circuit Diagram

WARNING:
  • Do not repair, splice, or modify the SRS wiring (except for specific repairs to the instrument panel wiring harness and the floor wiring harness shown on SERVICE PRECAUTIONS ): replace the wiring if necessary, after reading and following all precautions and procedures in this manual.
  • Do not use an analog ohmmeter to check the SRS wiring or components; use only the special tools (refer to SPECIAL TOOLS ) and a digital multi-meter (refer to TEST EQUIPMENT ).
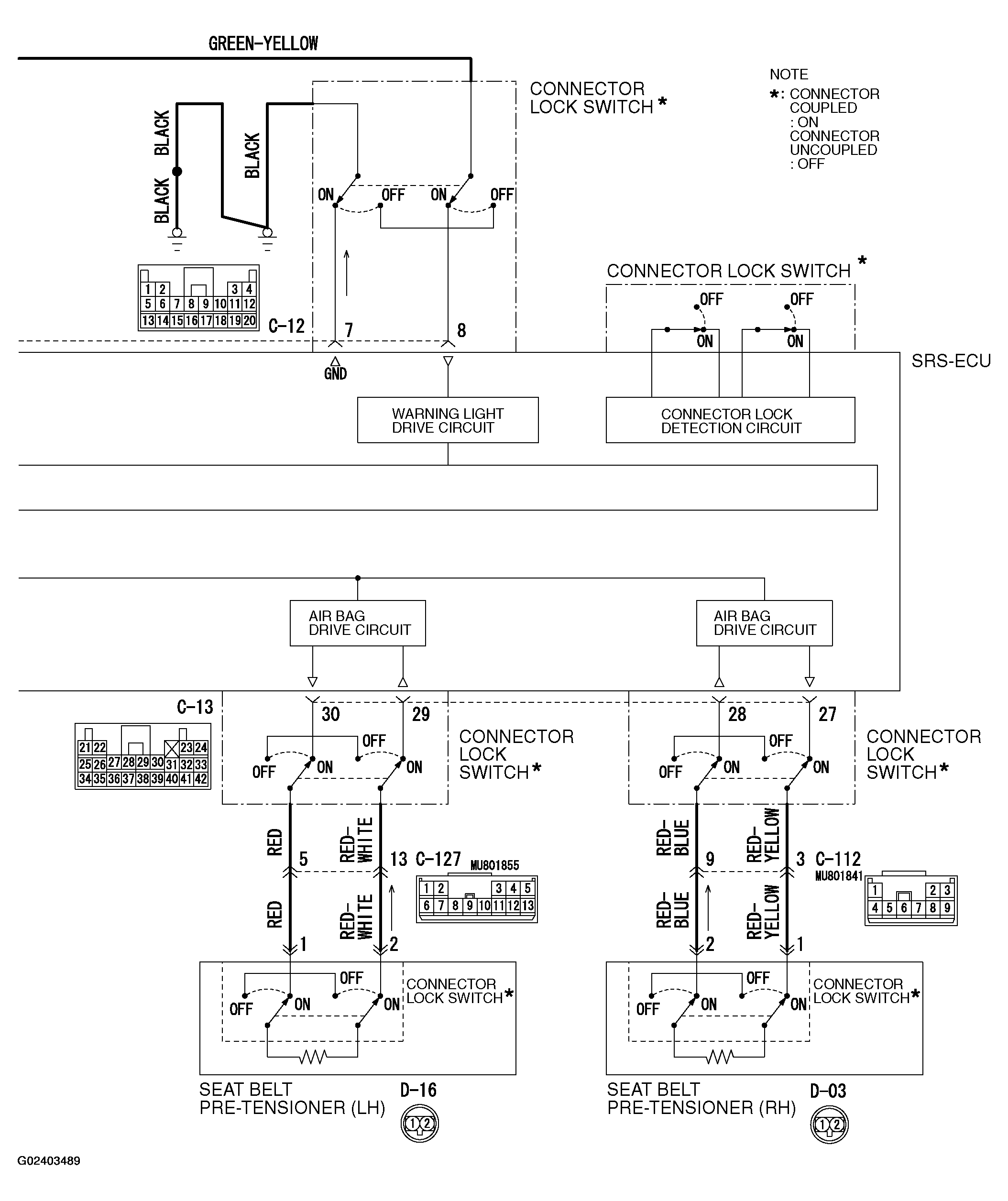
Fig 1: SRS Circuit Diagram (1 Of 3)
G02403488Courtesy of MITSUBISHI MOTOR SALES OF AMERICA.
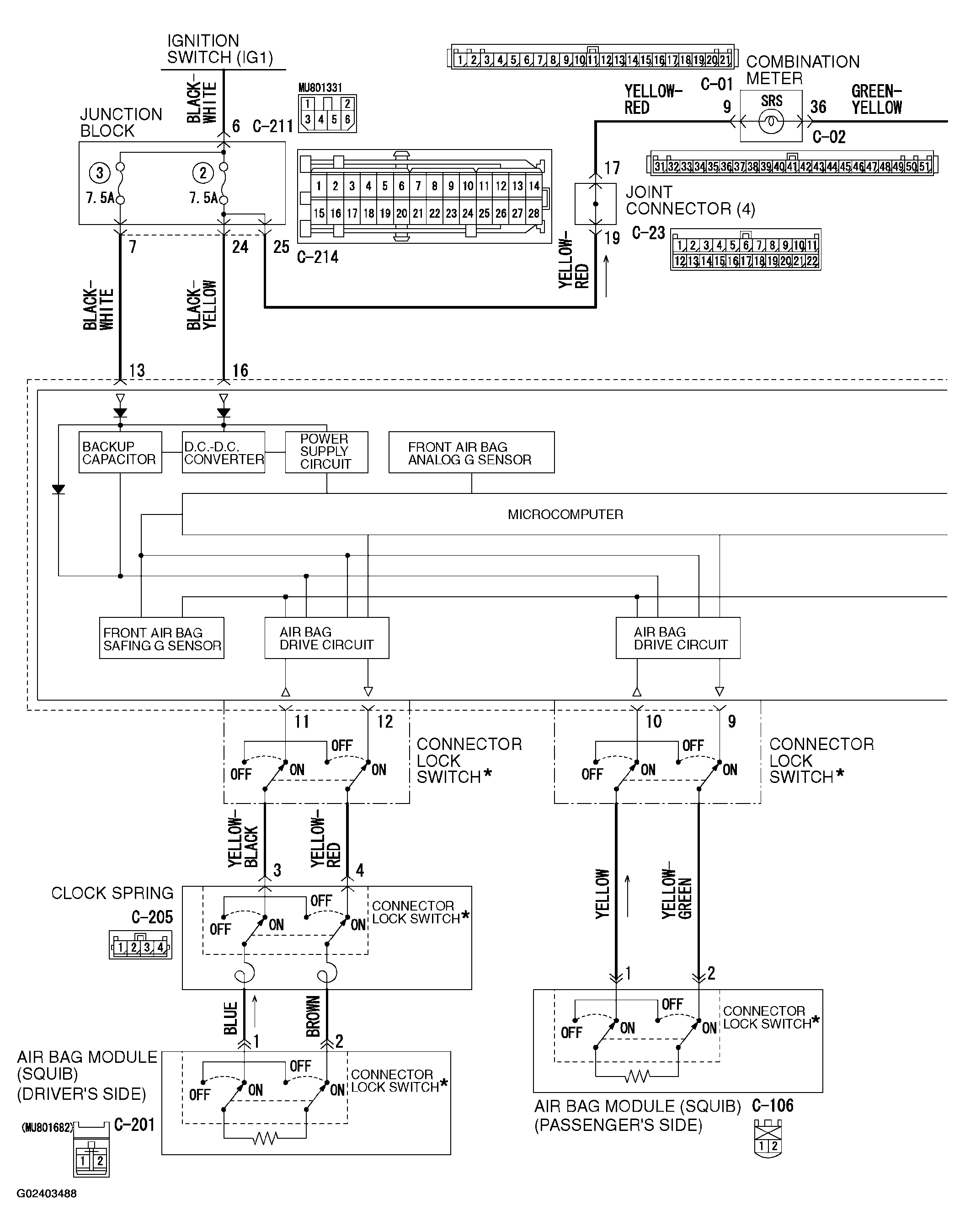
Fig 2: SRS Circuit Diagram (2 Of 3)
G02403489Courtesy of MITSUBISHI MOTOR SALES OF AMERICA.
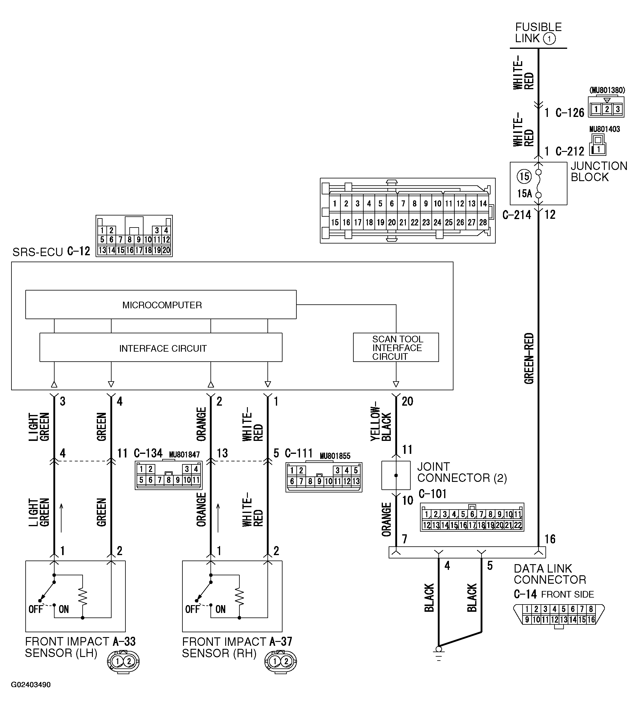
Fig 3: SRS Circuit Diagram (3 Of 3)
G02403490Courtesy of MITSUBISHI MOTOR SALES OF AMERICA.