LEMON Manuals: Even more car manuals for everyone: 1960-2025
Home >> Mitsubishi >> 2006 >> Endeavor LS, AWD >> Repair and Diagnosis >> Restraints >> Restraints Control Systems >> Supplemental Restraint System >> SRS Air Bag Diagnosis >> Symptom Procedures >> INSPECTION PROCEDURE 1: Communication between Scan Tool and the SRS-ECU is not possible. >> Notes
April 5, 2026: LEMON Manuals is launched! Read the announcement.

INSPECTION PROCEDURE 1: Communication between Scan Tool and the SRS-ECU is not possible.: Notes

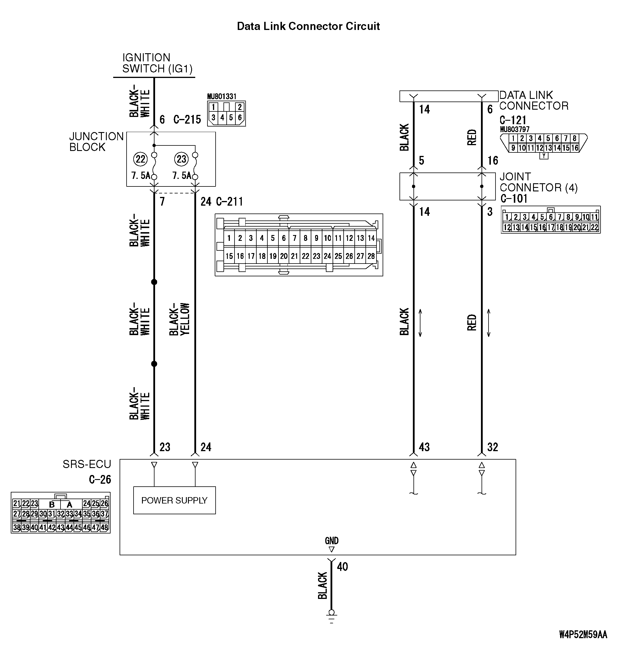
Fig 1: Data Link Connector - Circuit Diagram
G04289229Courtesy of MITSUBISHI MOTOR SALES OF AMERICA.