LEMON Manuals: Even more car manuals for everyone: 1960-2025
Home >> Mitsubishi >> 2007 >> Lancer Automatic >> Repair and Diagnosis (Single Page) >> Brakes >> Traction Control >> Anti-Lock Braking System (Abs) - Lancer >> Abs Diagnosis >> Symptom Procedures >> INSPECTION PROCEDURE 1: Communication between Scan Tool and the ABS-ECU is not possible. >> Notes
April 5, 2026: LEMON Manuals is launched! Read the announcement.

INSPECTION PROCEDURE 1: Communication between Scan Tool and the ABS-ECU is not possible.: Notes

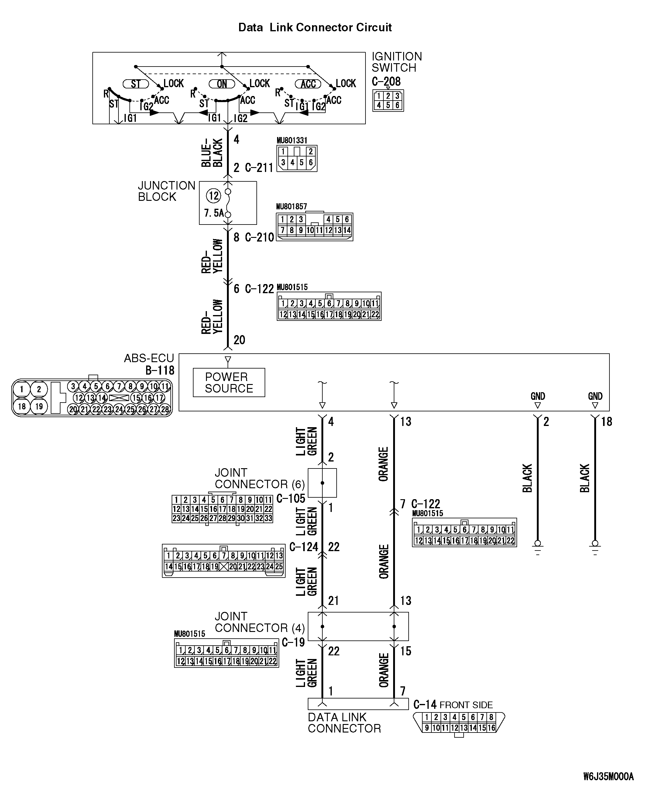
Fig 1: Data Link Connector Circuit Diagram
G04277702Courtesy of MITSUBISHI MOTOR SALES OF AMERICA.