LEMON Manuals: Even more car manuals for everyone: 1960-2025
Home >> Mitsubishi >> 2007 >> Lancer Automatic >> Repair and Diagnosis (Single Page) >> Electrical >> Body Electrical >> Simplified Wiring System - Lancer >> Symptom Procedures >> INSPECTION PROCEDURE A-4: Communication with front-ECU is not possible. >> Notes
April 5, 2026: LEMON Manuals is launched! Read the announcement.

INSPECTION PROCEDURE A-4: Communication with front-ECU is not possible.: Notes

NOTE: This troubleshooting procedure requires the use of scan tool MB991958 and SWS monitor kit MB991813. For details on how to use the SWS monitor, refer to "HOW TO USE SWS MONITOR  ."
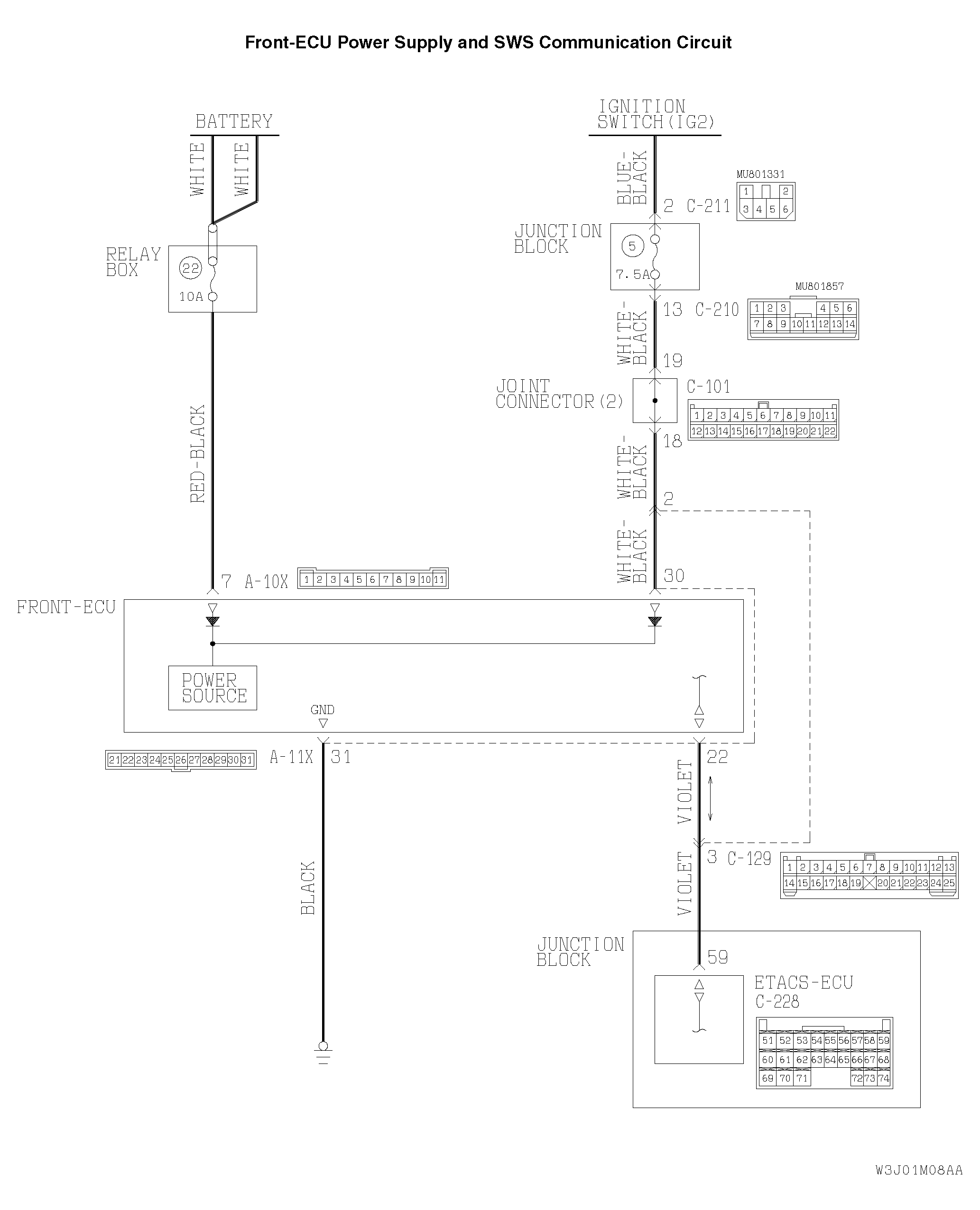
Fig 1: Identifying Front-ECU Power Supply And SWS Communication Circuit (1 Of 2)
G04279087Courtesy of MITSUBISHI MOTOR SALES OF AMERICA.
Fig 2: Identifying Front-ECU Power Supply And SWS Communication Circuit (2 Of 2)
G04279088Courtesy of MITSUBISHI MOTOR SALES OF AMERICA.