LEMON Manuals: Even more car manuals for everyone: 1960-2025
Home >> Mitsubishi >> 2007 >> Raider DuroCross >> Repair and Diagnosis >> Engine Performance >> Engine Control Systems >> Electronic Control Modules >> Diagnosis And Testing >> *No Response From EOM (Electronic Overhead Module) >> Notes
April 5, 2026: LEMON Manuals is launched! Read the announcement.

*No Response From EOM (Electronic Overhead Module): Notes

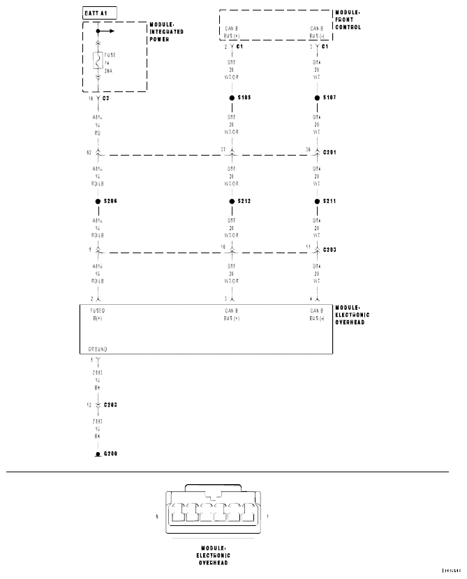
Fig 1: Electronic Overhead Module Circuit Diagram
G04853378Courtesy of MITSUBISHI MOTOR SALES OF AMERICA.

For a complete wiring diagram  , refer to appropriate SYSTEM WIRING DIAGRAMS article.

Possible Causes
(A918) FUSED B (+) CIRCUIT OPEN OR SHORTED 
(Z993) GROUND CIRCUIT OPEN 
(D55) AND (D54) CAN B BUS CIRCUITS OPEN 
ELECTRONIC OVERHEAD MODULE