LEMON Manuals: Even more car manuals for everyone: 1960-2025
Home >> Mitsubishi >> 2007 >> Raider DuroCross >> Repair and Diagnosis >> Engine Performance >> Engine Control Systems >> Electronic Control Modules >> Diagnosis And Testing >> DTC B2113-5 Volt Supply Circuit High >> Notes
April 5, 2026: LEMON Manuals is launched! Read the announcement.

DTC B2113-5 Volt Supply Circuit High: Notes

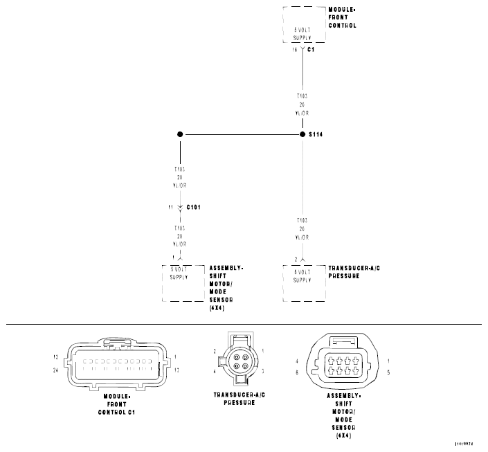
Fig 1: 5 Volt Supply Circuit Diagram
G04853306Courtesy of MITSUBISHI MOTOR SALES OF AMERICA.

For a complete wiring diagram  , refer to appropriate SYSTEM WIRING DIAGRAMS article.

Possible Causes
(T103) 5 VOLT SUPPLY CIRCUIT SHORTED TO VOLTAGE 
A/C PRESSURE TRANSDUCER 
SHIFT MOTOR/MODE SENSOR ASSEMBLY (IF EQUIPPED) 
FRONT CONTROL MODULE