LEMON Manuals: Even more car manuals for everyone: 1960-2025
Home >> Mitsubishi >> 2007 >> Raider SE >> Repair and Diagnosis (Single Page) >> Engine Performance >> System >> Engine Electrical Diagnostics (2 Of 5) >> DTC P0037-O2 Sensor 1/2 Heater Circuit Low >> Notes
April 5, 2026: LEMON Manuals is launched! Read the announcement.

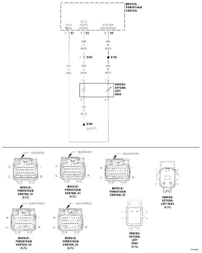
DTC P0037-O2 Sensor 1/2 Heater Circuit Low: Notes

Fig 1: O2 Sensor 1/2 Heater Circuit - Circuit Diagram
G04853744Courtesy of MITSUBISHI MOTOR SALES OF AMERICA.

For a complete wiring diagram, refer to appropriate SYSTEM WIRING DIAGRAMS article.

Possible Causes
(K299) O2 1/2 HEATER CONTROL CIRCUIT 
SHORTED TO GROUND 
O2 SENSOR 
PCM 

Always perform the PRE-DIAGNOSTIC TROUBLESHOOTING PROCEDURE before proceeding.