LEMON Manuals: Even more car manuals for everyone: 1960-2025
Home >> Mitsubishi >> 2007 >> Raider SE >> Repair and Diagnosis (Single Page) >> Engine Performance >> System >> Engine Electrical Diagnostics (2 Of 5) >> DTC P0137-O2 Sensor 1/2 Circuit Low >> Notes
April 5, 2026: LEMON Manuals is launched! Read the announcement.

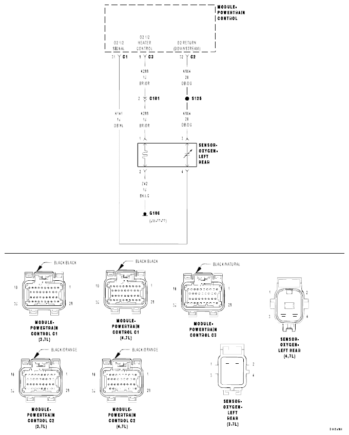
DTC P0137-O2 Sensor 1/2 Circuit Low: Notes

Fig 1: O2 Sensor 1/2 Circuit - Circuit Diagram
G04853890Courtesy of MITSUBISHI MOTOR SALES OF AMERICA.

For a complete wiring diagram, refer to appropriate SYSTEM WIRING DIAGRAMS article.

Possible Causes
(K904) O2 RETURN DOWNSTREAM CIRCUIT SHORTED TO GROUND 
(K141) O2 1/2 SIGNAL CIRCUIT SHORTED TO GROUND 
(K141) O2 1/2 SIGNAL CIRCUIT SHORTED TO THE (K904) O2 RETURN DOWNSTREAM CIRCUIT 
(K141) O2 1/2 SIGNAL CIRCUIT SHORTED TO THE (Z42) O2 1/2 HEATER GROUND CIRCUIT 
O2 SENSOR 
PCM 

Always perform the PRE-DIAGNOSTIC TROUBLESHOOTING PROCEDURE before proceeding.