LEMON Manuals: Even more car manuals for everyone: 1960-2025
Home >> Mitsubishi >> 2007 >> Raider SE >> Repair and Diagnosis (Single Page) >> Engine Performance >> System >> Engine Electrical Diagnostics (2 Of 5) >> DTC P0139-O2 Sensor 1/2 Slow Response >> Notes
April 5, 2026: LEMON Manuals is launched! Read the announcement.

DTC P0139-O2 Sensor 1/2 Slow Response: Notes

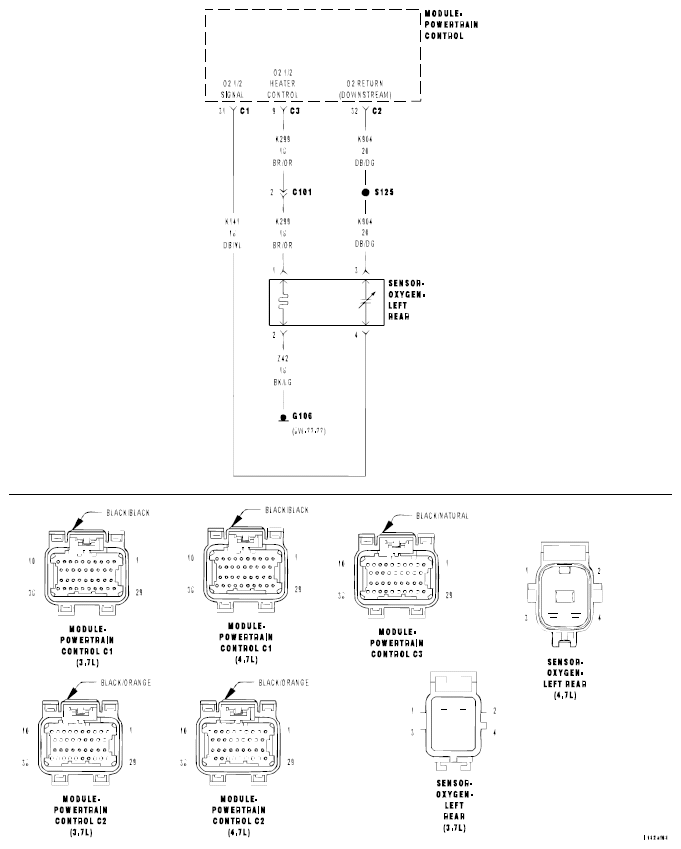
Fig 1: O2 Sensor 1/2 Circuit - Circuit Diagram
G04853902Courtesy of MITSUBISHI MOTOR SALES OF AMERICA.

For a complete wiring diagram, refer to appropriate SYSTEM WIRING DIAGRAMS article.

Theory of Operation 

The downstream O2 Sensor is located in the exhaust path behind the catalytic converter, is monitored for proper response to assure optimum catalytic converter efficiency. The downstream O2 response monitor is intended to diagnose a downstream O2 sensor that is not moving or stuck in a voltage window and to insure accurate information for catalyst monitor diagnosis. 

Possible Causes
EXHAUST LEAK 
(K141) O2 1/2 SIGNAL CIRCUIT 
(K904) O2 RETURN DOWNSTREAM CIRCUIT 
O2 SENSOR 

Always perform the PRE-DIAGNOSTIC TROUBLESHOOTING PROCEDURE before proceeding.