LEMON Manuals: Even more car manuals for everyone: 1960-2025
Home >> Mitsubishi >> 2007 >> Raider SE >> Repair and Diagnosis (Single Page) >> Engine Performance >> System >> Engine Electrical Diagnostics (2 Of 5) >> DTC P0141-O2 Sensor 1/2 Heater Performance >> Notes
April 5, 2026: LEMON Manuals is launched! Read the announcement.

DTC P0141-O2 Sensor 1/2 Heater Performance: Notes

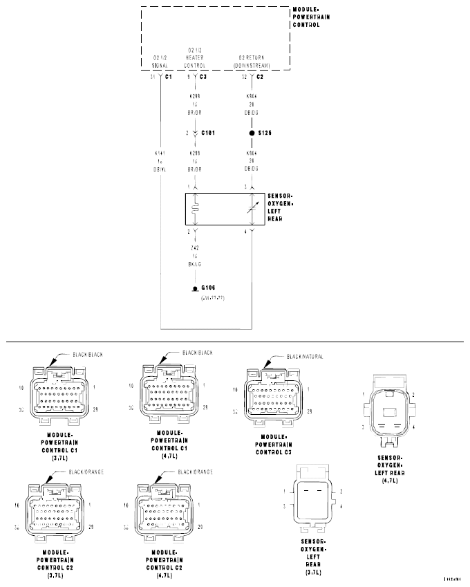
Fig 1: O2 Sensor 1/2 Circuit - Circuit Diagram
G04853905Courtesy of MITSUBISHI MOTOR SALES OF AMERICA.

For a complete wiring diagram, refer to appropriate SYSTEM WIRING DIAGRAMS article.

Theory of Operation 

This diagnostic provides a continuous check of the O2 heater circuit during operation. The heater circuit is momentarily disabled to allow a resistance measurement to be taken to infer heater temperature. The current delivery to the heater is duty cycled to maintain a specific target temperature. The error from the target temperature is continuously monitored to assess heater performance. 

Possible Causes
(K299) O2 1/2 HEATER CONTROL CIRCUIT OPEN 
(Z42) O2 HEATER GROUND CIRCUIT OPEN 
O2 SENSOR HEATER ELEMENT 
PCM 

Always perform the PRE-DIAGNOSTIC TROUBLESHOOTING PROCEDURE before proceeding.