LEMON Manuals: Even more car manuals for everyone: 1960-2025
Home >> Mitsubishi >> 2007 >> Raider SE >> Repair and Diagnosis (Single Page) >> Engine Performance >> System >> Engine Electrical Diagnostics (3 Of 5) >> DTC P0158-O2 Sensor 2/2 Circuit High >> Notes
April 5, 2026: LEMON Manuals is launched! Read the announcement.

DTC P0158-O2 Sensor 2/2 Circuit High: Notes

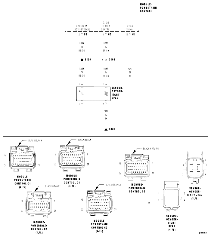
Fig 1: O2 Sensor 2/2 Circuit - Circuit Diagram
G04853932Courtesy of MITSUBISHI MOTOR SALES OF AMERICA.

For a complete wiring diagram, refer to appropriate SYSTEM WIRING DIAGRAMS article.

Possible Causes
(K243) O2 2/2 SIGNAL CIRCUIT SHORTED TO BATTERY VOLTAGE 
(K904) O2 RETURN DOWNSTREAM CIRCUIT SHORTED TO BATTERY VOLTAGE 
(K243) O2 2/2 SIGNAL CIRCUIT OPEN 
(K904) O2 RETURN DOWNSTREAM CIRCUIT OPEN 
O2 SENSOR 
PCM 

Always perform the PRE-DIAGNOSTIC TROUBLESHOOTING PROCEDURE before proceeding.