LEMON Manuals: Even more car manuals for everyone: 1960-2025
Home >> Mitsubishi >> 2007 >> Raider SE >> Repair and Diagnosis (Single Page) >> Engine Performance >> System >> Engine Electrical Diagnostics (4 Of 5) >> DTC P0580-Speed Control Switch 1 Circuit Low >> Notes
April 5, 2026: LEMON Manuals is launched! Read the announcement.

DTC P0580-Speed Control Switch 1 Circuit Low: Notes

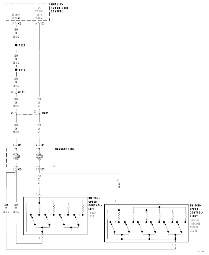
Fig 1: Speed Control Switch Circuit - Circuit Diagram
G04854251Courtesy of MITSUBISHI MOTOR SALES OF AMERICA.

For a complete wiring diagram, refer to appropriate SYSTEM WIRING DIAGRAMS article.

Possible Causes
(V37) S/C SIGNAL NO. 1 CIRCUIT SHORTED TO GROUND 
(V37) S/C SIGNAL NO. 1 CIRCUIT SHORTED TO THE (K900) SENSOR GROUND CIRCUIT 
CLOCKSPRING 
SPEED CONTROL ON/OFF SWITCH 
SPEED CONTROL RESUME/ACCEL SWITCH 
PCM 

Always perform the PRE-DIAGNOSTIC TROUBLESHOOTING PROCEDURE before proceeding.