LEMON Manuals: Even more car manuals for everyone: 1960-2025
Home >> Mitsubishi >> 2007 >> Raider SE >> Repair and Diagnosis (Single Page) >> Engine Performance >> System >> Engine Electrical Diagnostics (4 Of 5) >> DTC P0581-Speed Control Switch 1 Circuit High >> Notes
April 5, 2026: LEMON Manuals is launched! Read the announcement.

DTC P0581-Speed Control Switch 1 Circuit High: Notes

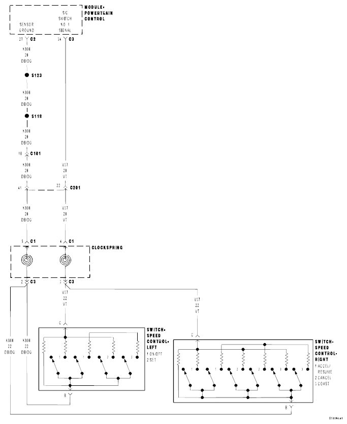
Fig 1: Speed Control Switch Circuit - Circuit Diagram
G04854254Courtesy of MITSUBISHI MOTOR SALES OF AMERICA.

For a complete wiring diagram, refer to appropriate SYSTEM WIRING DIAGRAMS article.

Possible Causes
(V37) S/C SWITCH NO. 1 SIGNAL CIRCUIT SHORTED TO BATTERY VOLTAGE 
(V37) S/C SWITCH NO. 1 SIGNAL CIRCUIT OPEN BETWEEN PCM AND CLOCKSPRING 
(K900) SENSOR GROUND CIRCUIT OPEN BETWEEN PCM AND CLOCKSPRING 
(K900) SENSOR GROUND CIRCUIT OPEN BETWEEN CLOCKSPRING AND S/C SWITCH 
(V37) S/C SWITCH NO. 1 SIGNAL CIRCUIT OPEN BETWEEN CLOCKSPRING AND S/C SWITCH 
CLOCKSPRING 
SPEED CONTROL SWITCH 
PCM 

Always perform the PRE-DIAGNOSTIC TROUBLESHOOTING PROCEDURE before proceeding.