LEMON Manuals: Even more car manuals for everyone: 1960-2025
Home >> Mitsubishi >> 2007 >> Raider SE >> Repair and Diagnosis >> Engine Performance >> Ignition System >> Engine Electrical >> Ignition System - Electrical Diagnostics >> Diagnosis And Testing >> B2100-Ignition Run/Start Input Circuit Performance >> Notes
April 5, 2026: LEMON Manuals is launched! Read the announcement.

B2100-Ignition Run/Start Input Circuit Performance: Notes

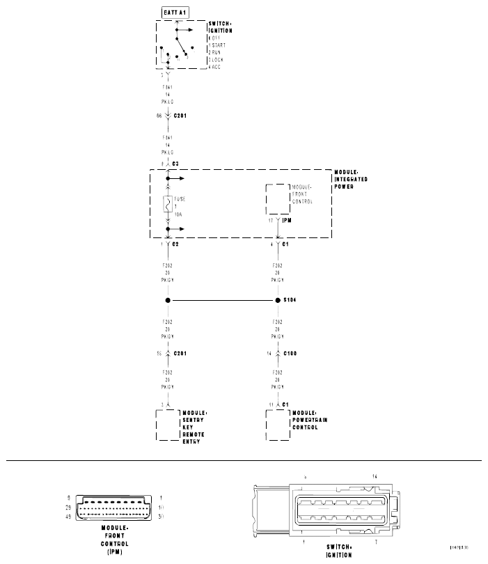
Fig 1: Ignition Switch Circuit Diagram
G04854966Courtesy of MITSUBISHI MOTOR SALES OF AMERICA.

For a complete wiring diagram  , refer to appropriate SYSTEM WIRING DIAGRAMS article.

Possible Causes
INTEGRATED POWER MODULE FUSE 
(F941) IGNITION SWITCH OUTPUT CIRCUIT OPEN 
(F202) FUSED IGNITION SWITCH OUTPUT CIRCUIT OPEN 
INTEGRATED POWER MODULE 
FRONT CONTROL MODULE