LEMON Manuals: Even more car manuals for everyone: 1960-2025
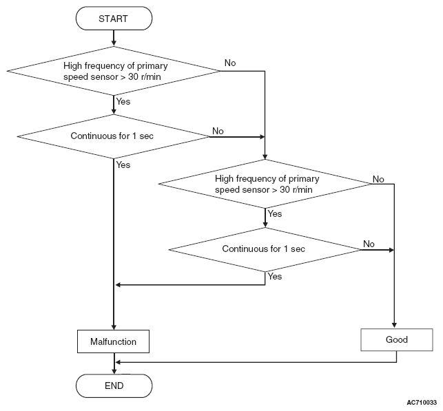
Home >> Mitsubishi >> 2009 >> Outlander ES, AWD >> Repair and Diagnosis (Single Page) >> Transmission >> Automatic Trans >> CVT -- On-Vehicle Service >> Diagnosis >> Diagnostic Trouble Code Procedures >> DTC P1723: Abnormality In Speed Sensor System Function >> LOGIC FLOW CHARTS (Monitor Sequence)
April 5, 2026: LEMON Manuals is launched! Read the announcement.

LOGIC FLOW CHARTS (Monitor Sequence)

Fig 1: Logic Flow Chart (Monitor Sequence)
G05431320Courtesy of MITSUBISHI MOTOR SALES OF AMERICA.