LEMON Manuals: Even more car manuals for everyone: 1960-2025
Home >> Mitsubishi >> 2010 >> Lancer Evolution GSR >> Repair and Diagnosis (Single Page) >> Accessories & Equipment >> Cruise Control Systems >> Cruise Control -- Lancer Evolution >> Cruise Control System Diagnosis >> Diagnostic Trouble Code Procedures >> DTC 22: Stoplight Switch System >> Notes
April 5, 2026: LEMON Manuals is launched! Read the announcement.

DTC 22: Stoplight Switch System: Notes

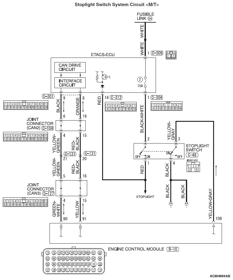
Fig 1: Stoplight Switch System Circuit Diagram (M/T)
G06676788Courtesy of MITSUBISHI MOTOR SALES OF AMERICA.
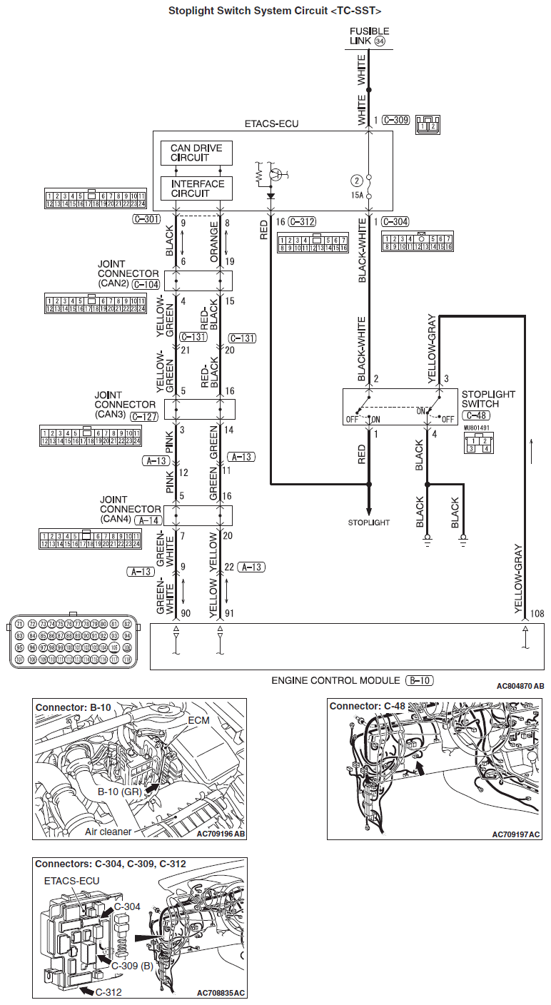
Fig 2: Stoplight Switch System Circuit Diagram (TC-SST)
G06676789Courtesy of MITSUBISHI MOTOR SALES OF AMERICA.