LEMON Manuals: Even more car manuals for everyone: 1960-2025
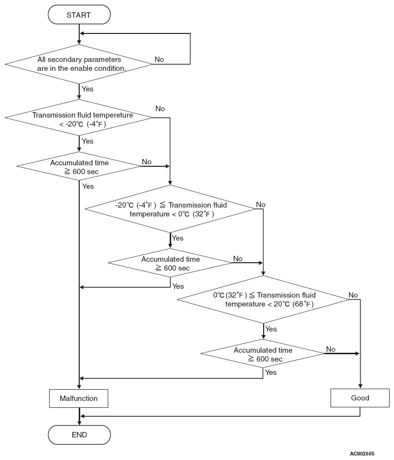
Home >> Mitsubishi >> 2010 >> Lancer Evolution SE >> Repair and Diagnosis >> External Pages >> Different variant/trim >> Section 12 (Continuously Variable Transaxle On-Vehicle Service -- Lancer) >> Diagnosis >> Diagnostic Trouble Code Procedures >> DTC P0711: Malfunction of Transmission Fluid Temperature Sensor >> LOGIC FLOW CHARTS (Monitor Sequence)
April 5, 2026: LEMON Manuals is launched! Read the announcement.

LOGIC FLOW CHARTS (Monitor Sequence)

WARNING: This page is about a different variant/trim than selected.
Fig 1: Logic Flow Chart (Monitor Sequence)
G06665730Courtesy of MITSUBISHI MOTOR SALES OF AMERICA.