LEMON Manuals: Even more car manuals for everyone: 1960-2025
Home >> Mitsubishi >> 2010 >> Lancer Evolution SE >> Repair and Diagnosis >> External Pages >> Different variant/trim >> Section 99 (Door System - Lancer Evolution) >> Symptom Procedures <Power Window> >> INSPECTION PROCEDURE 1: Power Windows do not work at All >> Notes
April 5, 2026: LEMON Manuals is launched! Read the announcement.

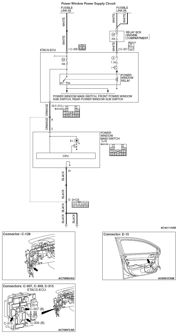
INSPECTION PROCEDURE 1: Power Windows do not work at All: Notes

WARNING: This page is about a different variant/trim than selected.
CAUTION: Before replacing the ECU, ensure that the power supply circuit, the ground circuit and the communication circuit are normal.
Fig 1: Power Window Power Supply Circuit Diagram
G06675365Courtesy of MITSUBISHI MOTOR SALES OF AMERICA.