LEMON Manuals: Even more car manuals for everyone: 1960-2025
Home >> Mitsubishi >> 2011 >> Lancer DE, Automatic CVT >> Repair and Diagnosis >> Transmission >> Transmission Control Systems >> Continuously Variable Transaxle On-Vehicle Service - Except Lancer Evolution >> Diagnosis >> Symptom Procedures >> Inspection Procedure 1: TCM cannot communication with scan tool >> Notes
April 5, 2026: LEMON Manuals is launched! Read the announcement.

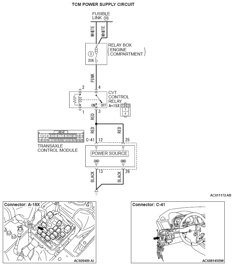
Inspection Procedure 1: TCM cannot communication with scan tool: Notes

Fig 1: TCM Power Supply Circuit Diagram
G07029321Courtesy of MITSUBISHI MOTOR SALES OF AMERICA.