LEMON Manuals: Even more car manuals for everyone: 1960-2025
Home >> Mitsubishi >> 2011 >> Lancer Evolution MR >> Repair and Diagnosis (Single Page) >> Accessories & Equipment >> Communication Devices >> Local Interconnect Network (Lin) - Lancer Evolution >> Troubleshooting >> Diagnostic Trouble Code Procedures >> Code No.U1006 Theft-alarm siren LIN timeout >> Notes
April 5, 2026: LEMON Manuals is launched! Read the announcement.

Code No.U1006 Theft-alarm siren LIN timeout: Notes

CAUTION: Before replacing the ECU, ensure that the communication circuit is normal.
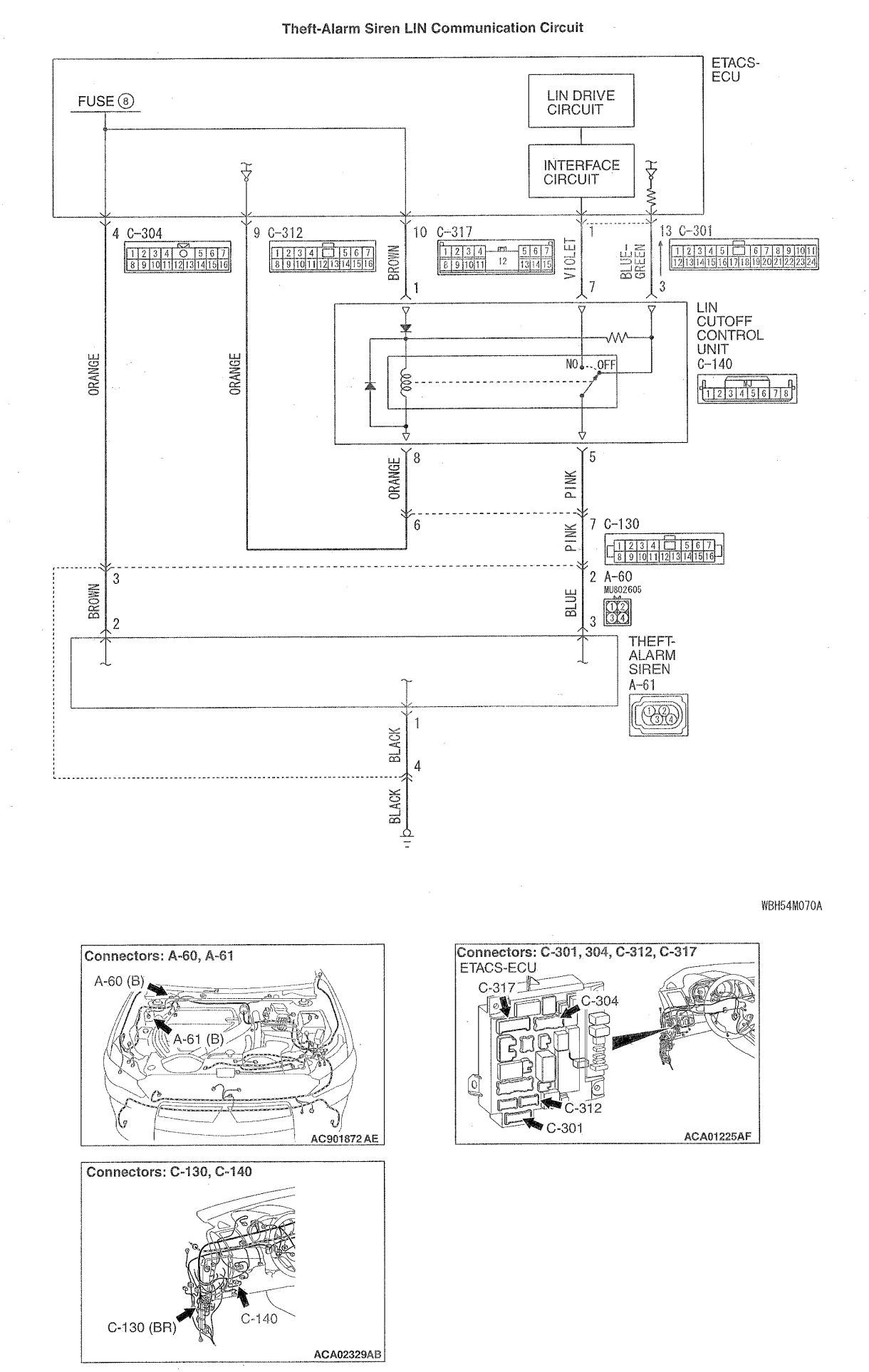
Fig 1: Theft-Alarm Siren LIN Communication Circuit Diagram
G00505472Courtesy of MITSUBISHI MOTOR SALES OF AMERICA.