LEMON Manuals: Even more car manuals for everyone: 1960-2025
Home >> Mitsubishi >> 2012 >> Galant ES >> Repair and Diagnosis (Single Page) >> Accessories & Equipment >> Cruise Control Systems >> Symptom Procedures >> INSPECTION PROCEDURE 6: When "CRUISE" (MAIN) Switch is Turned "ON", "CRUISE" Indicator Light Inside Combination Meter does not Illuminate. (However, Auto-cruise Control System is Normal). >> Notes
April 5, 2026: LEMON Manuals is launched! Read the announcement.

INSPECTION PROCEDURE 6: When "CRUISE" (MAIN) Switch is Turned "ON", "CRUISE" Indicator Light Inside Combination Meter does not Illuminate. (However, Auto-cruise Control System is Normal).: Notes

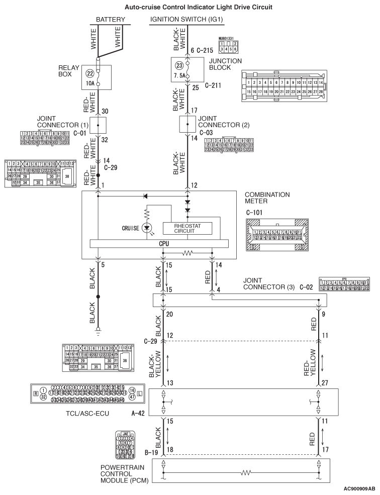
Fig 1: Auto-Cruise Control Indicator Light Drive Circuit
G06716429Courtesy of MITSUBISHI MOTOR SALES OF AMERICA.
Fig 2: Locating Connectors With Terminals Layout
G06716430Courtesy of MITSUBISHI MOTOR SALES OF AMERICA.