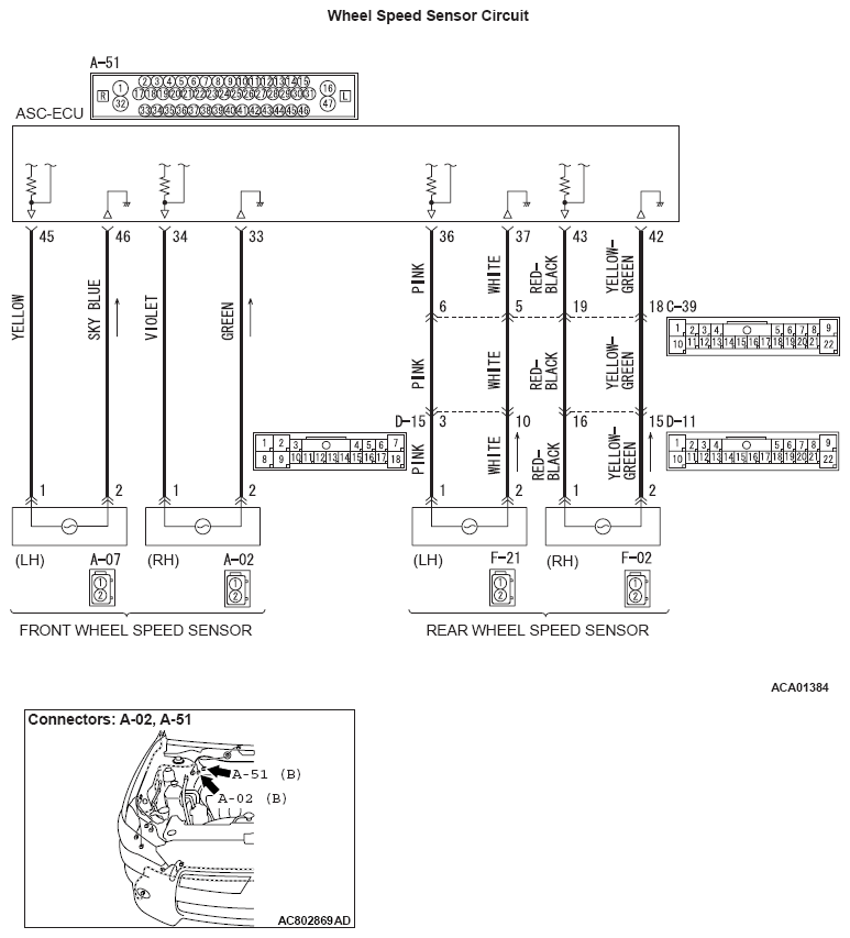
DTC C1015: Abnormality In FR Wheel Speed Sensor Circuit: Notes
WARNING: This page is about a different variant/trim than selected.
CAUTION:
- If there is any problem in the CAN bus lines, an incorrect DTC may be set. Prior to this diagnosis, diagnose the CAN bus lines (Refer to CAN BUS LINE DIAGNOSTIC FLOW ).
- Whenever ECU is replaced, ensure that the CAN bus lines are normal.
- When the hydraulic unit (integrated with ASC-ECU) is replaced, always carry out the calibration of the steering wheel sensor, the G and yaw rate sensor and brake fluid pressure sensor (Refer to G AND YAW RATE SENSOR CALIBRATION , STEERING WHEEL SENSOR CALIBRATION and BRAKE FLUID PRESSURE SENSOR CALIBRATION ).