LEMON Manuals: Even more car manuals for everyone: 1960-2025
Home >> Mitsubishi >> 2012 >> Lancer Evolution GSR >> Repair and Diagnosis >> External Pages >> Different variant/trim >> Section 51 (Local Interconnect Network (Lin) - Lancer) >> Diagnosis >> Diagnostic Trouble Code Procedures >> DTC U1006: Theft-Alarm Siren LIN Timeout - Vehicles With Theft-Alarm Sensor >> Notes
April 5, 2026: LEMON Manuals is launched! Read the announcement.

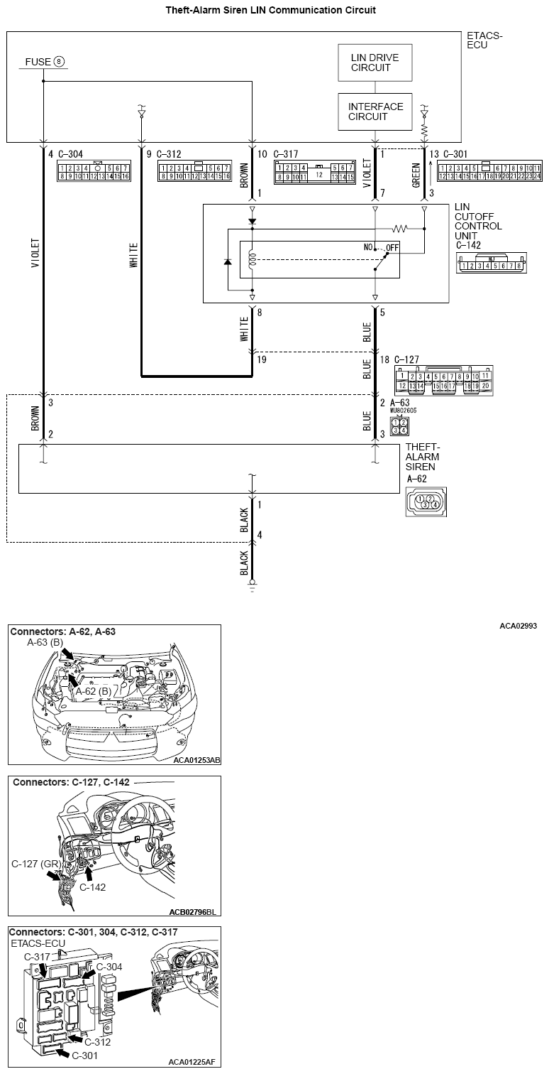
DTC U1006: Theft-Alarm Siren LIN Timeout - Vehicles With Theft-Alarm Sensor: Notes

WARNING: This page is about a different variant/trim than selected.
CAUTION: Before replacing the ECU, ensure that the communication circuit is normal.
Fig 1: Theft-Alarm Siren LIN Communication Circuit Diagram
G08296561Courtesy of MITSUBISHI MOTOR SALES OF AMERICA.