LEMON Manuals: Even more car manuals for everyone: 1960-2025
Home >> Mitsubishi >> 2012 >> Lancer SE >> Repair and Diagnosis (Single Page) >> Transmission >> Automatic Trans >> Continuously Variable Transaxle (CVT) Diagnosis & On-Vehicle Service - Lancer >> Diagnosis >> Diagnostic Trouble Code Procedures >> DTC P1723: Abnormality In Speed Sensor System Function >> LOGIC FLOW CHARTS (Monitor Sequence)
April 5, 2026: LEMON Manuals is launched! Read the announcement.

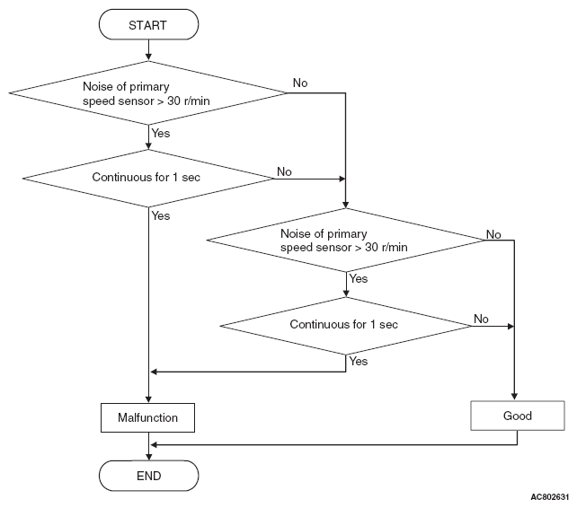
LOGIC FLOW CHARTS (Monitor Sequence)

Fig 1: DTC Set Conditions Logic Flow Chart (Noise Of Primary Speed Sensor)
G05903946Courtesy of MITSUBISHI MOTOR SALES OF AMERICA.