LEMON Manuals: Even more car manuals for everyone: 1960-2025
Home >> Mitsubishi >> 2012 >> i-MiEV ES >> Repair and Diagnosis (Single Page) >> Accessories & Equipment >> Communication Devices >> Local Interconnect Network (Lin) - With Diagnostics >> Diagnosis >> Diagnostic Trouble Code Procedures >> DTC U1500: Column SW LIN timeout >> Notes
April 5, 2026: LEMON Manuals is launched! Read the announcement.

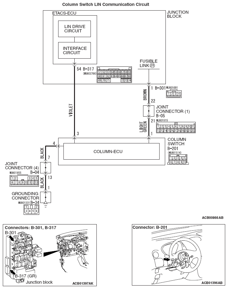
DTC U1500: Column SW LIN timeout: Notes

CAUTION: Before replacing the ECU, ensure that the communication circuit is normal.
Fig 1: Column Switch LIN Communication - Circuit Diagram
G08300400Courtesy of MITSUBISHI MOTOR SALES OF AMERICA.