LEMON Manuals: Even more car manuals for everyone: 1960-2025
Home >> Mitsubishi >> 2014 >> Lancer Evolution GSR >> Repair and Diagnosis (Single Page) >> Accessories & Equipment >> Communication Devices >> Local Interconnect Network (Lin) - With Diagnostics - Lancer Evolution >> Diagnosis >> Diagnostic Trouble Code Procedures >> DTC U0231: Lighting control sensor LIN timeout < Vehicles with auto light function > >> Notes
April 5, 2026: LEMON Manuals is launched! Read the announcement.

DTC U0231: Lighting control sensor LIN timeout < Vehicles with auto light function >: Notes

CAUTION: Before replacing the ECU, ensure that the communication circuit is normal.
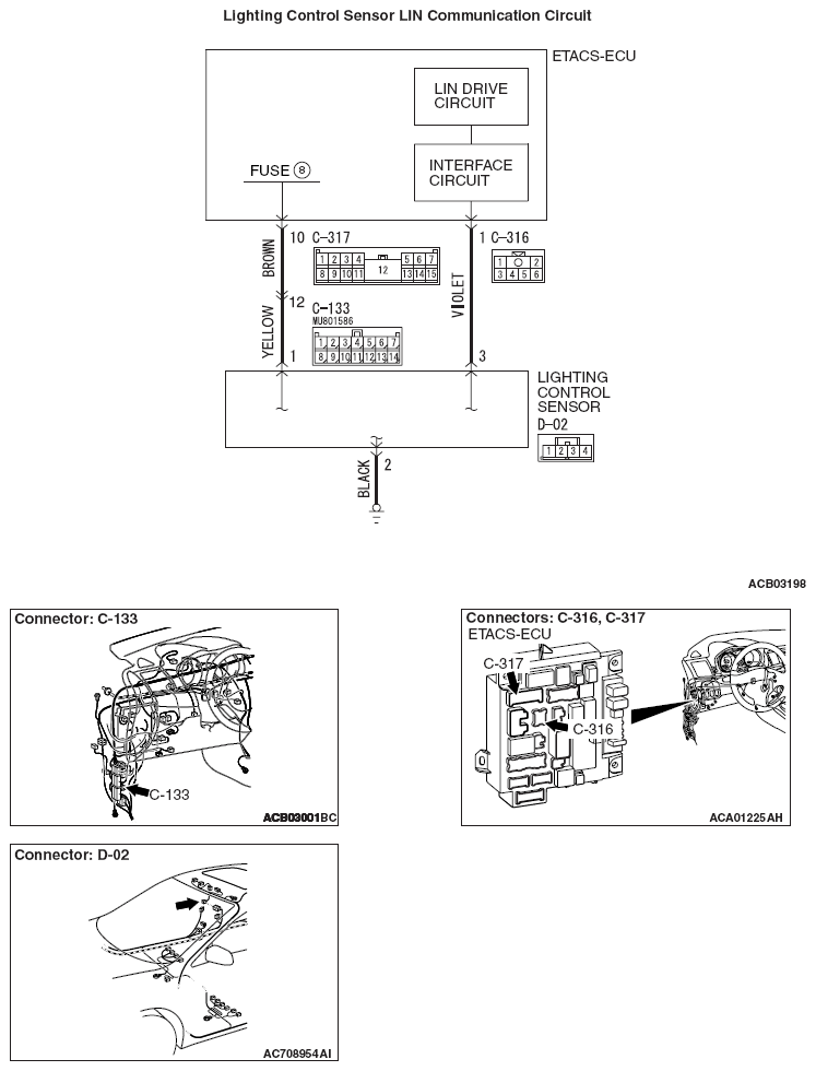
Fig 1: Lighting Control Sensor LIN Communication Circuit Diagram
G09653087Courtesy of MITSUBISHI MOTOR SALES OF AMERICA.