LEMON Manuals: Even more car manuals for everyone: 1960-2025
Home >> Mitsubishi >> 2014 >> Lancer Evolution GSR >> Repair and Diagnosis (Single Page) >> External Pages >> Different car >> Section 14 (Wireless Control Module (WCM) - Lancer Evolution) >> Diagnosis >> Id Codes Registration Judgment Table >> Registration flow chart
April 5, 2026: LEMON Manuals is launched! Read the announcement.

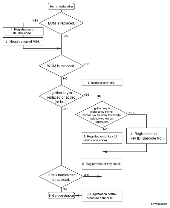
Registration flow chart

WARNING: This page is about a different car, the 2008 Mitsubishi Lancer. However, it is still accessible from the selected car via links, so may be relevant.
CAUTION: Do not replace the ECM and the WCM simultaneously. Always replace the ECU by ones when the multiple ECU is replaced, and then replace the next ECU after registering the necessary IDs.
Fig 1: Registration Flow Chart
G05395379Courtesy of MITSUBISHI MOTOR SALES OF AMERICA.