LEMON Manuals: Even more car manuals for everyone: 1960-2025
Home >> Mitsubishi >> 2014 >> Lancer Evolution MR >> Repair and Diagnosis (Single Page) >> Accessories & Equipment >> Wiper/Washer Systems >> Windshield Wiper & Washer System - Lancer Evolution >> Symptom Procedures >> INSPECTION PROCEDURE 7: The rain sensitive AUTO wiper function does not work at all < Vehicles with lighting control sensor > >> Notes
April 5, 2026: LEMON Manuals is launched! Read the announcement.

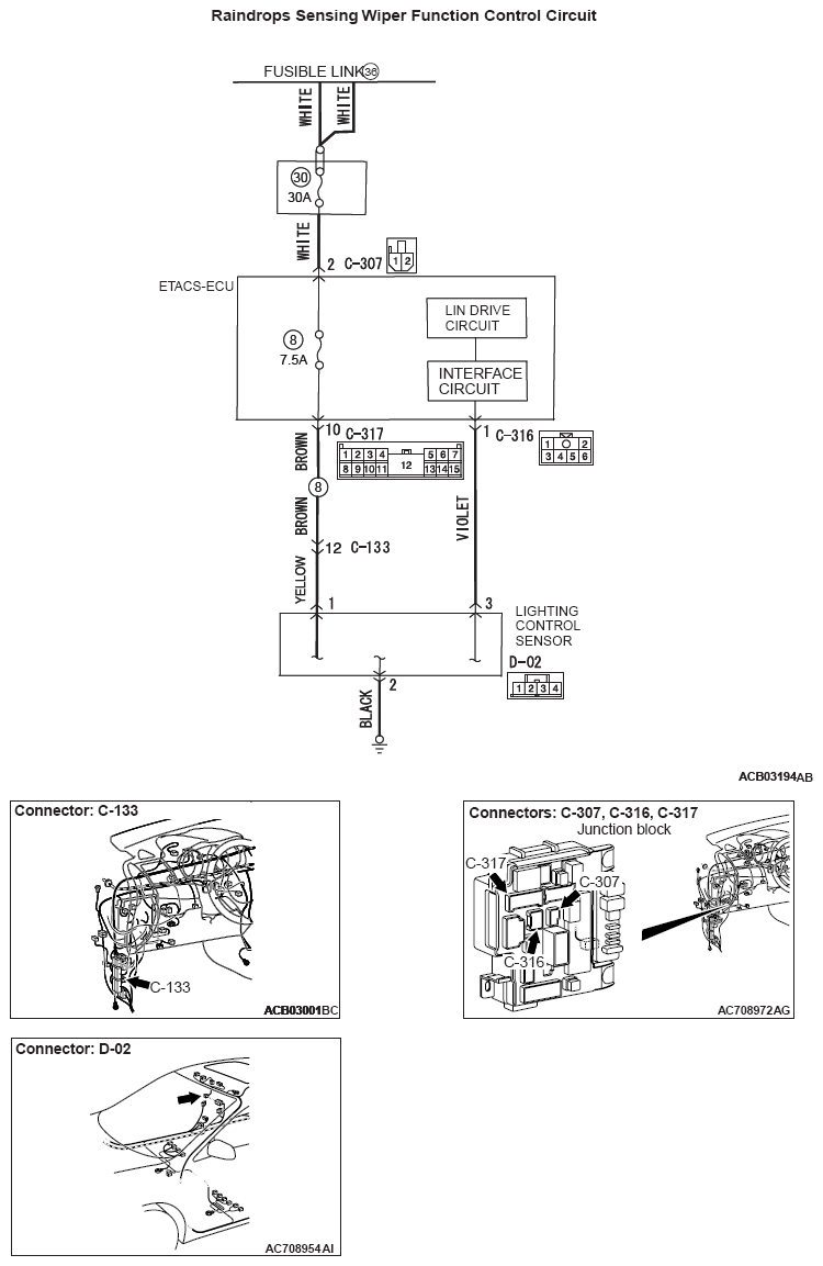
INSPECTION PROCEDURE 7: The rain sensitive AUTO wiper function does not work at all < Vehicles with lighting control sensor >: Notes

CAUTION: Whenever ECU is replaced, ensure that the input and output signal circuits are normal.
Fig 1: Raindrops Sensing Wiper Function Control Circuit Diagram
G09651635Courtesy of MITSUBISHI MOTOR SALES OF AMERICA.