LEMON Manuals: Even more car manuals for everyone: 1960-2025
Home >> Mitsubishi >> 2014 >> Outlander ES >> Repair and Diagnosis (Single Page) >> Transmission >> Automatic Trans >> Continuously Variable Transaxle (CVT) On-Vehicle Service - With Diagnostics >> Diagnosis < CVT > >> Diagnostic Trouble Code Procedures >> DTC P0715: Malfunction of Primary Pulley Speed Sensor >> LOGIC FLOW CHARTS (Monitor Sequence-Input Open Circuit)
April 5, 2026: LEMON Manuals is launched! Read the announcement.

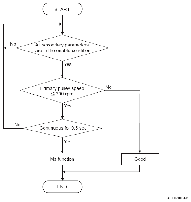
LOGIC FLOW CHARTS (Monitor Sequence-Input Open Circuit)

Fig 1: Logic Flow Charts (Monitor Sequence-Input Open Circuit)
G09664876Courtesy of MITSUBISHI MOTOR SALES OF AMERICA.