LEMON Manuals: Even more car manuals for everyone: 1960-2025
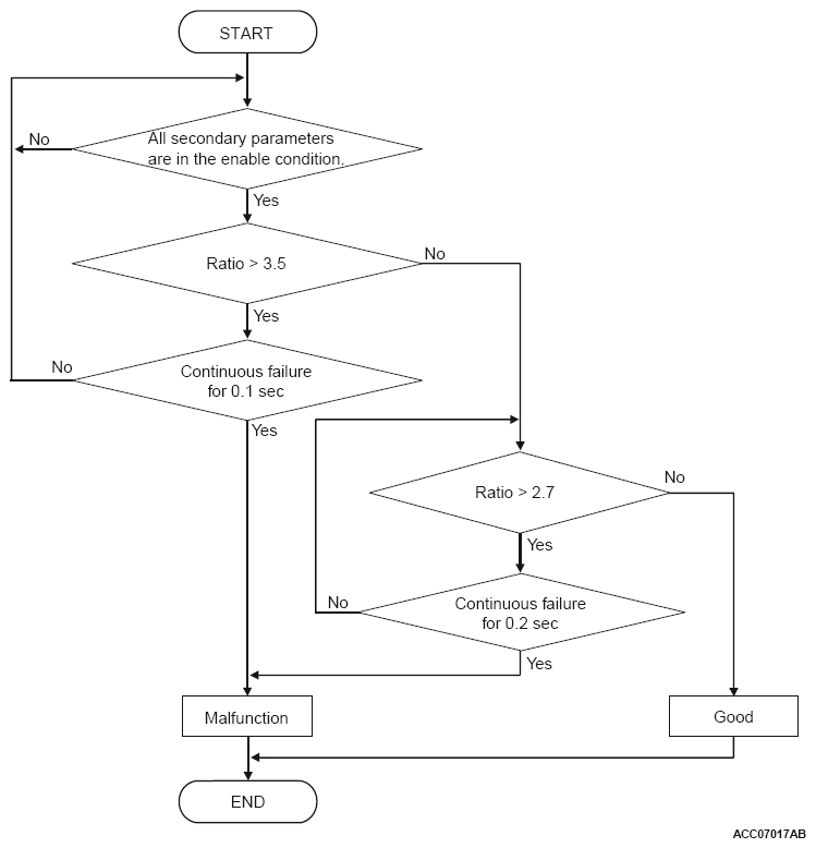
Home >> Mitsubishi >> 2014 >> Outlander ES >> Repair and Diagnosis (Single Page) >> Transmission >> Automatic Trans >> Continuously Variable Transaxle (CVT) On-Vehicle Service - With Diagnostics >> Diagnosis < CVT > >> Diagnostic Trouble Code Procedures >> DTC P0746: Abnormality in Hydraulic Control System Function >> LOGIC FLOW CHARTS (Monitor Sequence)
April 5, 2026: LEMON Manuals is launched! Read the announcement.

LOGIC FLOW CHARTS (Monitor Sequence)

Fig 1: Logic Flow Charts (Monitor Sequence)
G09664885Courtesy of MITSUBISHI MOTOR SALES OF AMERICA.