LEMON Manuals: Even more car manuals for everyone: 1960-2025
Home >> Mitsubishi >> 2014 >> RVR ES >> Repair and Diagnosis (Single Page) >> Accessories & Equipment >> Wiper/Washer Systems >> Windshield Wiper & Washer System >> Symptom Procedures >> INSPECTION PROCEDURE 8: The Rain Sensitive AUTO Wiper Function Works Even Though There is No Rainfall - Vehicles with Lighting Control Sensor >> Notes
April 5, 2026: LEMON Manuals is launched! Read the announcement.

INSPECTION PROCEDURE 8: The Rain Sensitive AUTO Wiper Function Works Even Though There is No Rainfall - Vehicles with Lighting Control Sensor: Notes

CAUTION: Whenever ECU is replaced, ensure that the input and output signal circuits are normal.
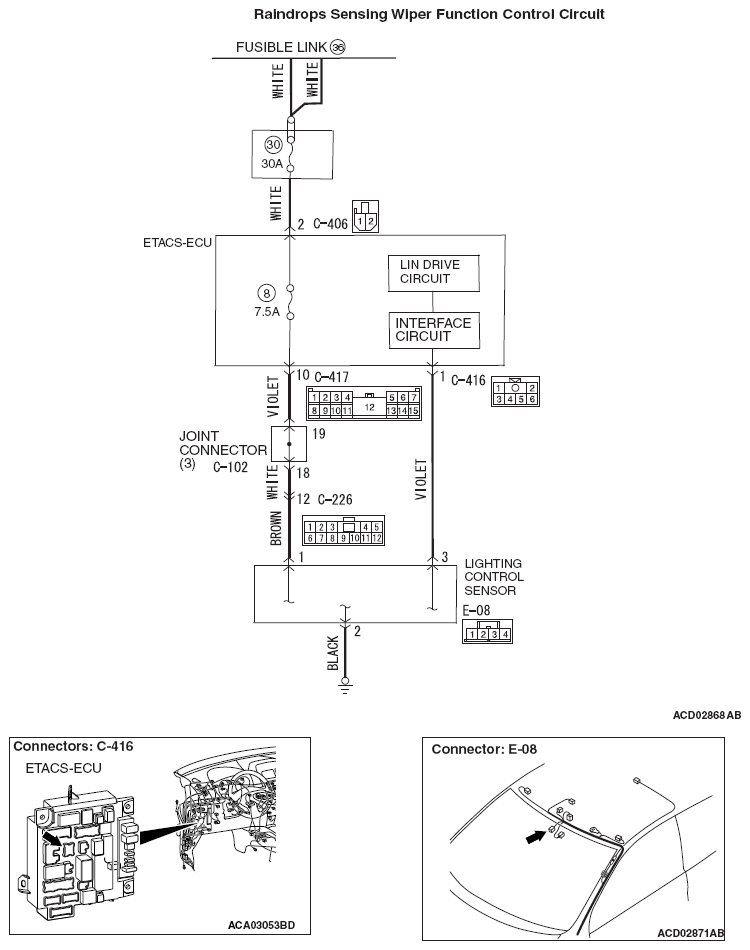
Fig 1: Raindrops Sensing Wiper Function Control Circuit Diagram
G09671123Courtesy of MITSUBISHI MOTOR SALES OF AMERICA.