LEMON Manuals: Even more car manuals for everyone: 1960-2025
Home >> Mitsubishi >> 2015 >> Lancer Evolution Final Edition >> Repair and Diagnosis >> External Pages >> Different variant/trim >> Section 3 (Active Stability Control System (ASC) - With Diagnostics - Lancer Evolution) >> Diagnosis >> Symptom Procedures >> Inspection Procedure 7: The ASC OFF display remains illuminated after the engine is started >> Notes
April 5, 2026: LEMON Manuals is launched! Read the announcement.

Inspection Procedure 7: The ASC OFF display remains illuminated after the engine is started: Notes

WARNING: This page is about a different variant/trim than selected.
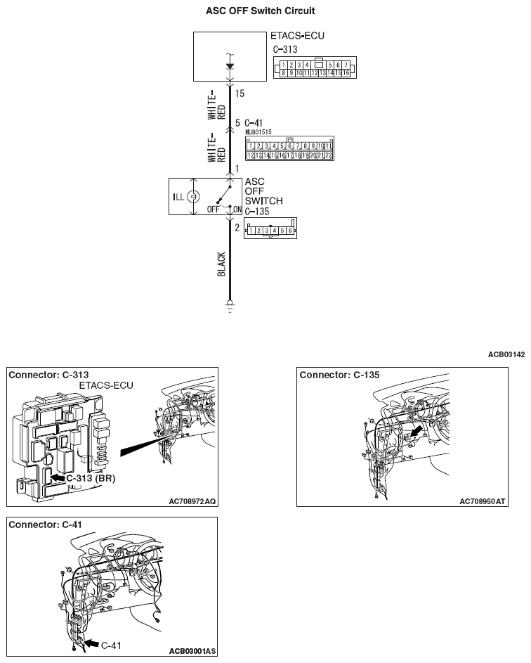
Fig 1: ASC OFF Switch Circuit Diagram
G09650892Courtesy of MITSUBISHI MOTOR SALES OF AMERICA.
CAUTION: