LEMON Manuals: Even more car manuals for everyone: 1960-2025
Home >> Mitsubishi >> 2015 >> Lancer Evolution Final Edition >> Repair and Diagnosis >> External Pages >> Different variant/trim >> Section 67 (Hands Free Module - Lancer) >> Symptom Procedures >> Inspection Procedure 1: Check the hands free module power supply circuit >> Notes
April 5, 2026: LEMON Manuals is launched! Read the announcement.

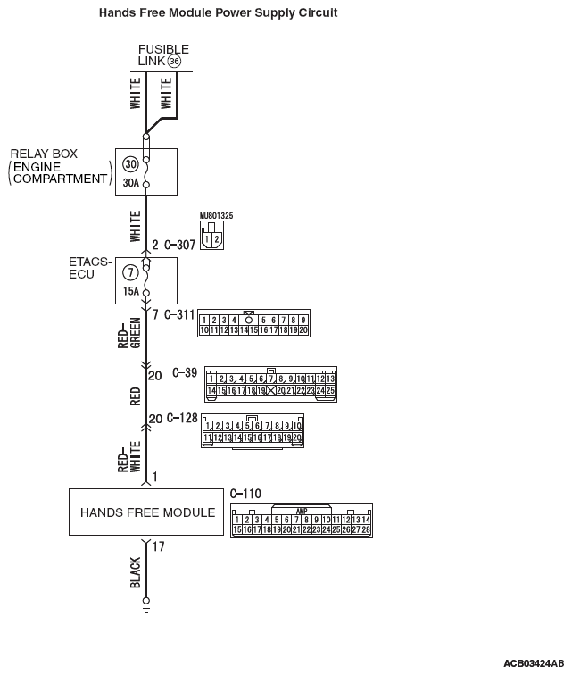
Inspection Procedure 1: Check the hands free module power supply circuit: Notes

WARNING: This page is about a different variant/trim than selected.
CAUTION: Before replacing the module, ensure that the power supply circuit, the ground circuit and the communication circuit are normal.
Fig 1: Hands Free Module Power Supply Circuit Diagram
G09630458Courtesy of MITSUBISHI MOTOR SALES OF AMERICA.
Fig 2: Hands Free Module Communication Circuit Diagram
G09630459Courtesy of MITSUBISHI MOTOR SALES OF AMERICA.