LEMON Manuals: Even more car manuals for everyone: 1960-2025
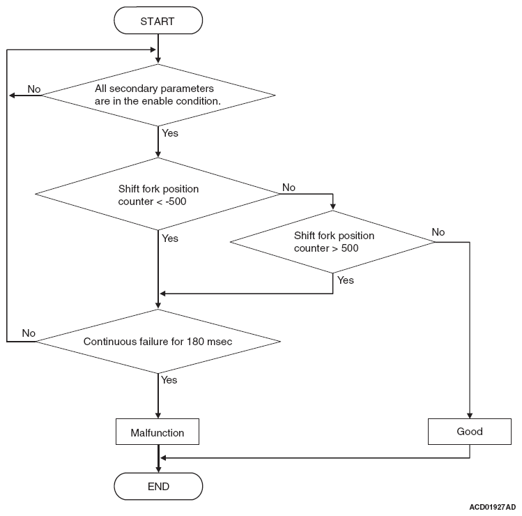
Home >> Mitsubishi >> 2015 >> Lancer Evolution MR >> Repair and Diagnosis (Single Page) >> Transmission >> Automatic Trans >> Twin Clutch SPORTRONIC Shift Transmission (TC-SST) Diagnosis & On-Vehicle Service - With Diagnostics - Lancer Evolution >> Diagnosis - TC-SST >> Diagnostic Trouble Code Procedures >> DTC P1827: Shift Fork Position Sensor 2 System (Output range out) >> LOGIC FLOW CHARTS (Monitor Sequence)
April 5, 2026: LEMON Manuals is launched! Read the announcement.

LOGIC FLOW CHARTS (Monitor Sequence)

Fig 1: Monitor Execution Conditions Logic Flow Chart
G09650220Courtesy of MITSUBISHI MOTOR SALES OF AMERICA.