LEMON Manuals: Even more car manuals for everyone: 1960-2025
Home >> Mitsubishi >> 2015 >> Lancer SE >> Repair and Diagnosis (Single Page) >> Transmission >> Automatic Trans >> Continuously Variable Transaxle (CVT) Diagnosis & On-Vehicle Service - With Diagnostics - Lancer >> Diagnosis >> Diagnostic Trouble Code Procedures >> LOGIC FLOW CHARTS (Monitor Sequence-Input Rationality-High) >> Notes
April 5, 2026: LEMON Manuals is launched! Read the announcement.

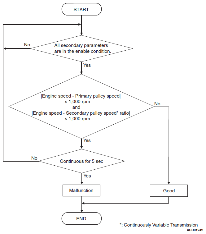
LOGIC FLOW CHARTS (Monitor Sequence-Input Rationality-High): Notes

Fig 1: Logic Flow Charts (Monitor Sequence-Input Rationality-High)
G09626108Courtesy of MITSUBISHI MOTOR SALES OF AMERICA.