LEMON Manuals: Even more car manuals for everyone: 1960-2025
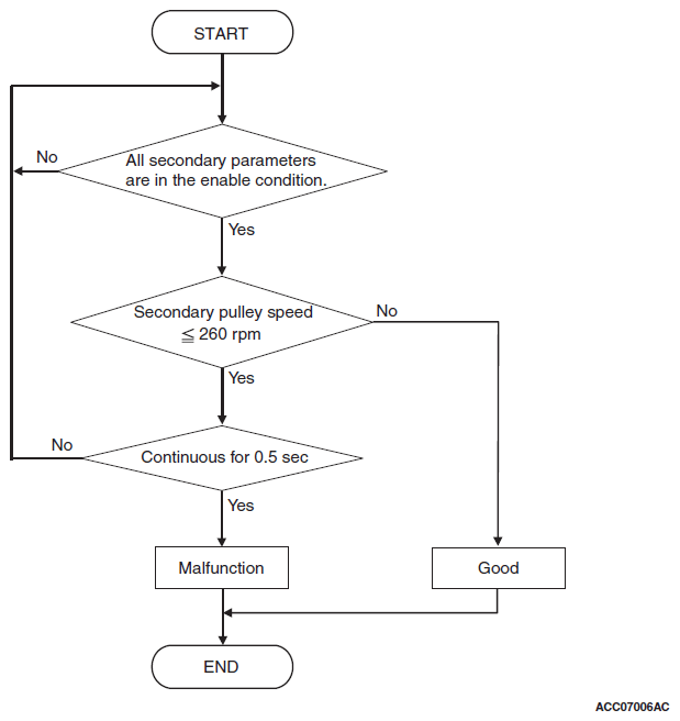
Home >> Mitsubishi >> 2015 >> Outlander ES >> Repair and Diagnosis (Single Page) >> Transmission >> Automatic Trans >> Continuously Variable Transaxle (CVT) On-Vehicle Service - With Diagnostics >> Diagnosis (CVT) >> Diagnostic Trouble Code Procedures >> DTC P0720: Malfunction of Secondary Pulley Speed Sensor >> LOGIC FLOW CHARTS (Monitor Sequence-Input Open Circuit)
April 5, 2026: LEMON Manuals is launched! Read the announcement.

LOGIC FLOW CHARTS (Monitor Sequence-Input Open Circuit)

Fig 1: DTC Flow Chart
G09626106Courtesy of MITSUBISHI MOTOR SALES OF AMERICA.