LEMON Manuals: Even more car manuals for everyone: 1960-2025
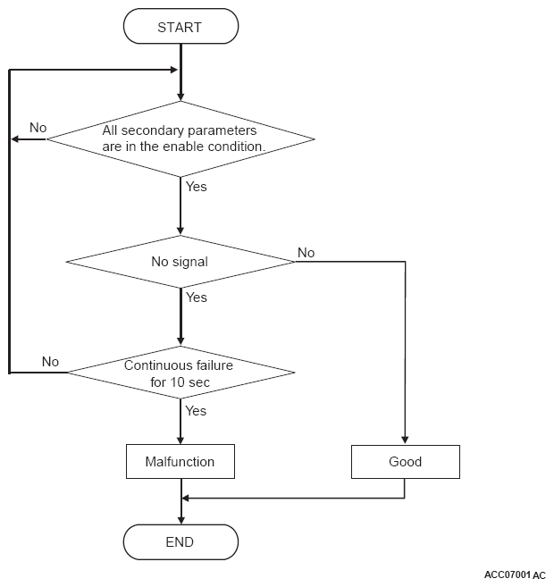
Home >> Mitsubishi >> 2017 >> Lancer SEL >> Repair and Diagnosis >> Transmission >> Automatic Trans >> Continuously Variable Transaxle On-Vehicle Service >> Diagnosis >> Diagnostic Trouble Code Procedures >> DTC P0705: Malfunction of Transmission Range Switch >> LOGIC FLOW CHARTS (Monitor Sequence-Input Open Circuit)
April 5, 2026: LEMON Manuals is launched! Read the announcement.

LOGIC FLOW CHARTS (Monitor Sequence-Input Open Circuit)

Fig 1: Logic Flow Charts (Monitor Sequence-Input Open Circuit)
G11739294Courtesy of MITSUBISHI MOTOR SALES OF AMERICA.