LEMON Manuals: Even more car manuals for everyone: 1960-2025
Home >> Mitsubishi >> 2017 >> Lancer SEL >> Repair and Diagnosis >> Transmission >> Automatic Trans >> Continuously Variable Transaxle On-Vehicle Service >> Diagnosis >> Diagnostic Trouble Code Procedures >> DTC P2719: Abnormality in Select Pressure Solenoid Valve Function >> LOGIC FLOW CHARTS (Monitor Sequence-Output Functional Low)
April 5, 2026: LEMON Manuals is launched! Read the announcement.

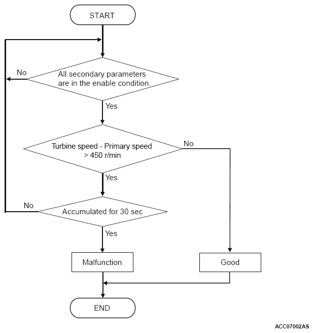
LOGIC FLOW CHARTS (Monitor Sequence-Output Functional Low)

Fig 1: Logic Flow Charts (Monitor Sequence-Output Functional Low)
G10230017Courtesy of MITSUBISHI MOTOR SALES OF AMERICA.