LEMON Manuals: Even more car manuals for everyone: 1960-2025
Home >> Mitsubishi >> 2017 >> Mirage ES, Standard Trans >> Repair and Diagnosis >> External Pages >> Different variant/trim >> Section 1 (Continuously Variable Transaxle (CVT)) >> Diagnosis >> Diagnostic Trouble Code Procedures >> DTC P0963: Malfunction Of The Line Pressure Solenoid Valve (Open Circuit/Short To Power Supply) >> Logic Flow Charts (Monitor Sequence)
April 5, 2026: LEMON Manuals is launched! Read the announcement.

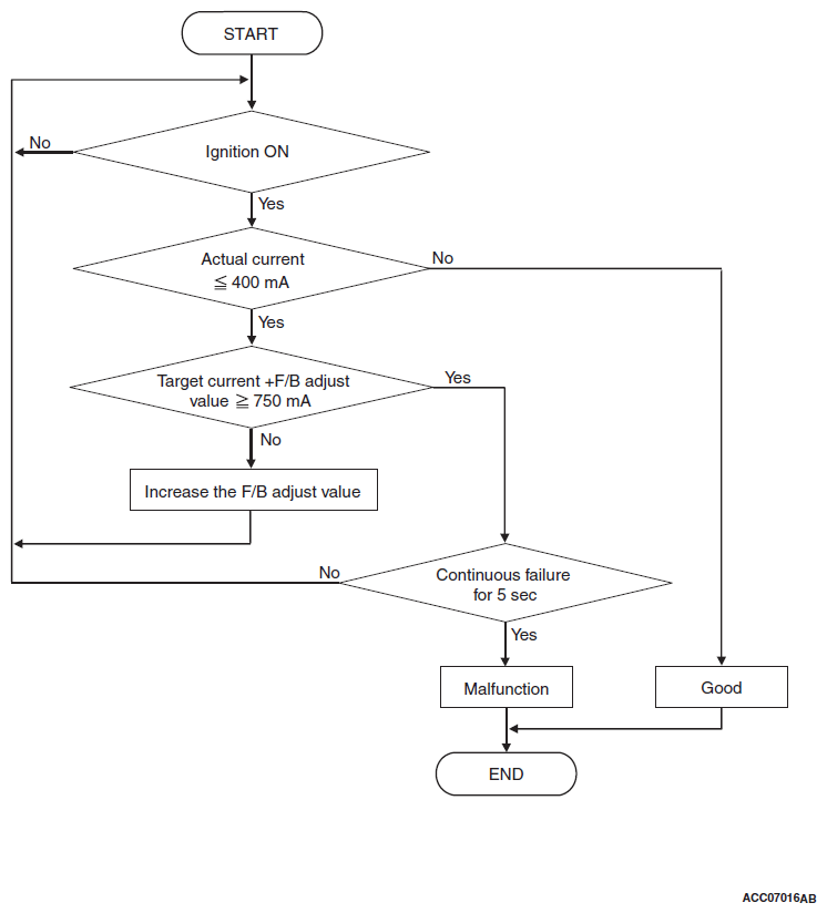
Logic Flow Charts (Monitor Sequence)

WARNING: This page is about a different variant/trim than selected.
Fig 1: Line Pressure Solenoid Valve (Open Circuit/Short To Power Supply) - DTC Flow Chart
G09626114Courtesy of MITSUBISHI MOTOR SALES OF AMERICA.