LEMON Manuals: Even more car manuals for everyone: 1960-2025
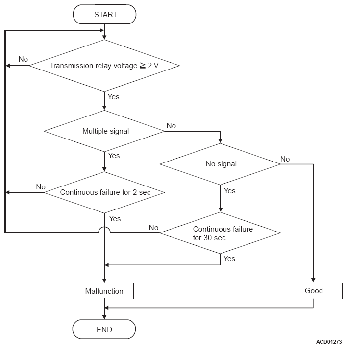
Home >> Mitsubishi >> 2017 >> Outlander GT >> Repair and Diagnosis (Single Page) >> Transmission >> Transfer Case >> Automatic Transaxle On-Vehicle Service - With Diagnostics >> Automatic Transaxle Diagnosis <A/T> >> Diagnostic Trouble Code Procedures >> DTC P0705: Transmission Range Switch System >> LOGIC FLOW CHARTS (Monitor Sequence)
April 5, 2026: LEMON Manuals is launched! Read the announcement.

LOGIC FLOW CHARTS (Monitor Sequence)

Fig 1: Transmission Fluid Temperature Sensor - DTC Logic Flowchart
G10223317Courtesy of MITSUBISHI MOTOR SALES OF AMERICA.