LEMON Manuals: Even more car manuals for everyone: 1960-2025
Home >> Mitsubishi >> 2017 >> RVR ES, Standard Trans >> Repair and Diagnosis (Single Page) >> Accessories & Equipment >> Cruise Control Systems >> Cruise Control System Diagnosis >> Diagnostic Trouble Code Procedures >> DTC 22: Stoplight Switch System >> Notes
April 5, 2026: LEMON Manuals is launched! Read the announcement.

DTC 22: Stoplight Switch System: Notes

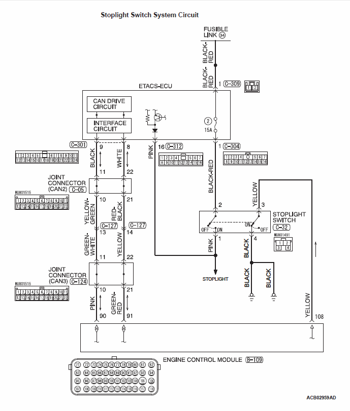
Fig 1: Stoplight Switch System Circuit Diagram
G00577050Courtesy of MITSUBISHI MOTOR SALES OF AMERICA.
Fig 2: Connector B-109, Air Cleaner & ECM
G00577051Courtesy of MITSUBISHI MOTOR SALES OF AMERICA.
Fig 3: ETACS-ECU, Connectors C-301, C-304, C-309 & C-312
G00577052Courtesy of MITSUBISHI MOTOR SALES OF AMERICA.
Fig 4: Connectors C-05, C-32, C-124 & C-127
G00577053Courtesy of MITSUBISHI MOTOR SALES OF AMERICA.