LEMON Manuals: Even more car manuals for everyone: 1960-2025
Home >> Mitsubishi >> 2023 >> Outlander SEL, AWD >> Repair and Diagnosis >> External Pages >> Different car >> Section 140 (Power Control System (Power Distribution System)) >> System Description >> System >> Auto Acc Function >> System Description >> Operation Flow
April 5, 2026: LEMON Manuals is launched! Read the announcement.

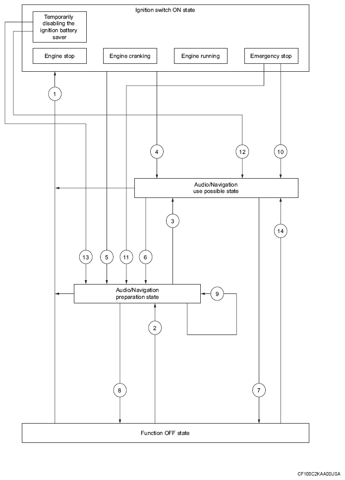
Operation Flow

WARNING: This page is about a different car, the 2024 Mitsubishi Outlander. However, it is still accessible from the selected car via links, so may be relevant.
G16450137Courtesy of MITSUBISHI MOTOR SALES OF AMERICA.

Ignition switch ON state 

In this status the ignition switch is operated and turned ON.

Audio/Navigation use possible state 

Audio/Navigation preparation state 

Function OFF state 

In this status the AUTO ACC function stops and power to the accessories is not supplied.

No. Function status Shifting condition Accessory power supply
(1) Shifting from "Function OFF state" to "Ignition switch ON state" Any of the following conditions is satisfied.
  • Turn the ignition switch ON from OFF.
  • Operate push-button ignition switch and start the engine.
OFF -> ON
Shifting from "Audio/Navigation preparation state" to "Ignition switch
ON state"
ON
Shifting from "Audio/Navigation use possible state" to "Ignition switch
ON state"
ON
(2) Shifting from "Function OFF state" to "Audio/Navigation preparation state" Any of the following conditions is satisfied.
  • Each door is opened or closed.
  • Close all doors, and lock all doors with the Keyless operation key or door request switch.
  • Operate either the door request switch or the unlock button of the Keyless operation key to unlock the door.
  • Operate lighting switch and turn ON the tail light.
  • Software update of the AV control unit.
  • Map data update.
OFF -> ON
(3) Shifting from "Audio/Navigation preparation state" to "Audio/Navigation use possible state" Operate audio/navigation. ON
(4) Shifting from "Ignition switch ON state" to "Audio/Navigation use possible state" Turn the ignition switch OFF from ON while driver door is close with vehicle speed is less than 3 km/h. ON
(5) Shifting from "Ignition switch ON state" to "Audio/Navigation preparation state" Turn the ignition switch OFF from ON while driver door is open with vehicle speed is less than 3 km/h. ON
(6) Shifting from "Audio/Navigation use possible state" to "Audio/Navigation preparation state" Any of the following conditions is satisfied.
  • Driver door is opened.
  • Close all doors, and lock all doors with the Keyless operation key or door request switch.
  • 10 minutes pass from "Audio/Navigation use possible state".
ON
(7) Shifting from "Audio/Navigation use possible state" to "Function OFF state" 30 minutes pass from "Audio/Navigation use possible state". ON -> OFF
(8) Shifting from "Audio/Navigation preparation state" to "Function OFF state" 1 minutes or 3 minutes pass from "Audio/Navigation preparation state". ON -> OFF
(9) Shifting from "Audio/Navigation use possible state" time extension (1 minute) Any of the following conditions is satisfied.
  • Each door is opened or closed.
  • Close all doors, and lock all doors with the Keyless operation key or door request switch.
  • Operate either the door request switch or the unlock button of the Keyless operation key to unlock the door.
  • Operate lighting switch and turn ON the tail light.
  • Operate power window main switch and open/close the front power window LH.
  • Software update of the AV control unit.
  • Map data update.
ON
(10) Shifting from "Ignition switch ON state" (in status of emergency stop) to "Audio/Navigation use possible state" Vehicle speed is less than 3 km/h and except driver door is opened. ON
(11) Shifting from "Ignition switch ON state" (in status of emergency stop) to "Audio/Navigation preparation state" Vehicle speed is less than 3 km/h and driver door is opened. ON
(12) Shifting from "Ignition switch ON state" (in status of temporarily disabling the ignition battery saver) to "Audio/Navigation use possible state" Press and hold the push-button ignition switch continuously for 3 seconds or more when all of the following conditions are satisfied.
  • Brake pedal: Not depressed
  • Driver door: Close
ON
(13) Shifting from "Ignition switch ON state" (in status of temporarily disabling the ignition battery save) to "Audio/Navigation preparation state" Press and hold the push-button ignition switch continuously for 3 seconds or more when all of the following conditions are satisfied.
  • Brake pedal: Not depressed
  • Driver door: Open
ON
(14) Shifting from "Function OFF state" to "Audio/Navigation use possible state" Operate telematics system. OFF -> ON