LEMON Manuals: Even more car manuals for everyone: 1960-2025
Home >> Mitsubishi >> 2024 >> Outlander Platinum Edition >> Repair and Diagnosis >> Restraints >> Restraints Control Systems >> Airbag Control System >> System Description >> System >> SRS Air Bag System >> System Description >> System Diagram
April 5, 2026: LEMON Manuals is launched! Read the announcement.

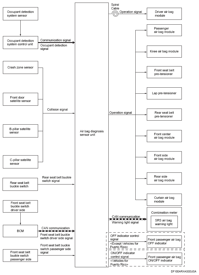
System Diagram

G16450832Courtesy of MITSUBISHI MOTOR SALES OF AMERICA.
Component Function
Occupant detection system sensor Refer to OCCUPANT DETECTION SYSTEM SENSOR .
Occupant detection system control unit Refer to OCCUPANT DETECTION SYSTEM CONTROL UNIT .
Crash zone sensor Refer to CRASH ZONE SENSOR .
Front door satellite sensor Refer to SATELLITE SENSOR .
B-pillar satellite sensor Refer to SATELLITE SENSOR .
C-pillar satellite sensor Refer to SATELLITE SENSOR .
Front seat belt buckle switch Fastening or not fastening of seat belt judged. This judge is used for control of front air bag system.
BCM BCM transmits the front seat belt buckle switch driver side signal to air bag diagnosis sensor unit via CAN communication.
Air bag diagnosis sensor unit Refer to AIR BAG DIAGNOSIS SENSOR UNIT .
Spiral cable Refer to SPIRAL CABLE .
Driver air bag module Refer to DRIVER AIR BAG MODULE .
Passenger air bag module Refer to PASSENGER AIR BAG MODULE .
Knee air bag module Refer to DRIVER KNEE AIR BAG MODULE and PASSENGER KNEE AIR BAG MODULE .
Front seat belt pre-tensioner Refer to SEAT BELT PRE-TENSIONER WITH LOAD LIMITER .
Lap pre-tensioner Refer to DOUBLE PRE-TENSIONER SEAT BELT .
Rear seat belt pre-tensioner Refer to SEAT BELT PRE-TENSIONER WITH LOAD LIMITER .
Front center air bag module Refer to FRONT CENTER AIR BAG MODULE .
Front side air bag module Refer to FRONT SIDE AIR BAG MODULE .
Rear side air bag module Refer to REAR SIDE AIR BAG MODULE .
Curtain air bag module Refer to CURTAIN AIR BAG MODULE .
Combination meter (SRS air bag warning light) Refer to AIR BAG WARNING LIGHT .
Front passenger air bag OFF indicator <Except Vehicles for Puerto Rico> or Front passenger air bag ON/OFF indicator <Vehicles for Puerto Rico> Refer to FRONT PASSENGER AIR BAG OFF INDICATOR <EXCEPT VEHICLES FOR PUERTO RICO> .